据央视新闻消息,霸占电商平台销量榜首、多位明星推荐的网红保健品“澳洲优思益”号称澳洲原装进口,实为国内生产,其海外注册地竟是一家汽车维修站。营销公司编造“保健”神话、平台靠流量获利,多位明星、主播曾带货相关产品。
锦观实验室注意到,澳洲优思益官方公众号1日晚发布声明表示,对此高度重视,第一时间针对报道提及的相关内容开展自查自纠,下架全部相关商品,并暂停所有对外销售渠道。
“优思益”抖音、天猫海外旗舰店
均已暂停营业
4月1日,广东市场监管、海关、公安三部门联合行动,对“优思益”等所谓“进口”保健品所属的广州雅拉源健康产业有限公司展开调查。
同日,针对媒体报道的跨境电商进口“优思益”保健品涉嫌原产地造假、虚假宣传等问题,国务院食安办、市场监管总局、海关总署高度重视,立即组织涉事地市场监管部门和海关开展调查核实,严查违法违规行为,切实维护市场秩序,保护消费者合法权益。
浙江杭州滨江区市场监管部门对杭州索象营销策划有限公司开展了现场调查。当地市场监管部门对杭州索象与广州雅拉源之间业务关系等资料进行调查取证。
截至目前,“优思益”抖音、天猫海外旗舰店均已暂停营业。
4月2日,据央视新闻消息,央视曝光“进口”保健品优思益乱象后,浙江杭州市场监管部门对涉及的杭州索象营销策划有限公司展开调查。
相关报道:
冲上热搜!杭州市场监管部门对优思益幕后推手立案调查
多位明星发布致歉声明
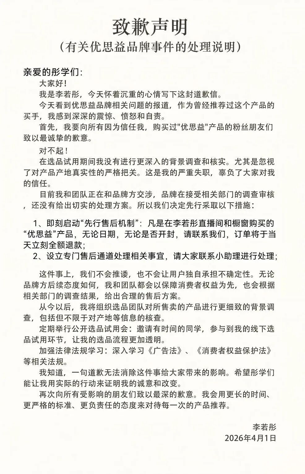
4月1日,演员李若彤发布致歉声明称,作为曾经推荐过这个产品的买手,“感到深深的震惊、愤怒和自责”。她表示,“在选品试用期间我没有进行更深入的背景调查和核实。尤其是忽视了对产品产地真实性的严格把关。这是我的严重失职,辜负了大家对我的信任。”
演员明道发布公告说明称,自己与团队已关注到关于“YouthIt优思益”的相关报道,“首先对支持我信任我而购买该品牌的消费者郑重道歉,我们会第一时间负责和解决。”
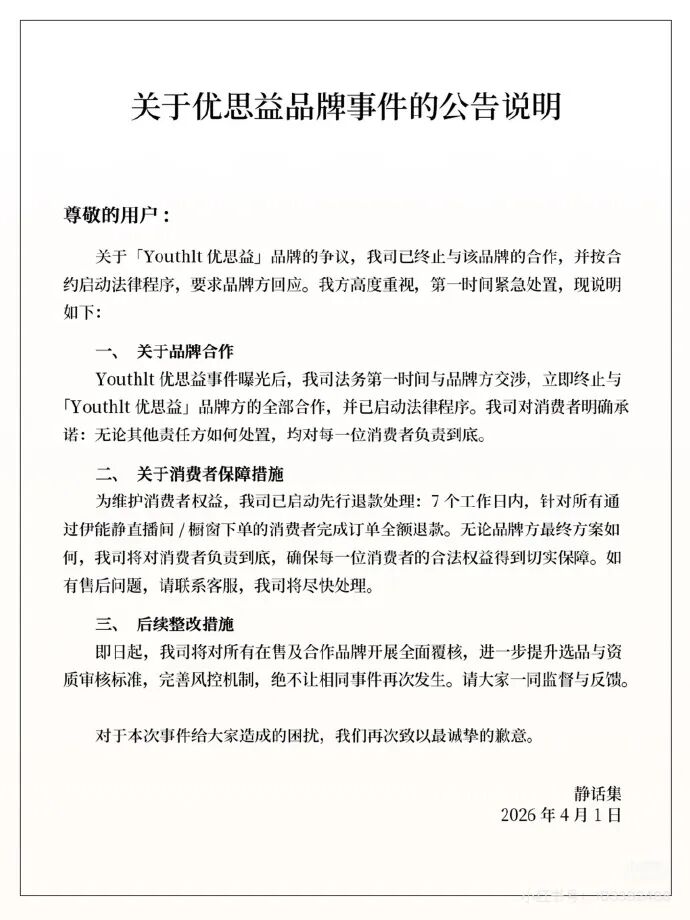
4月1日晚,伊能静方发布《关于优思益品牌事件的公告说明》,说明中提到,伊能静公司已终止与该品牌的合作,并按合约启动法律程序,要求品牌方回应。
此外,伊能静公司已启动先行退款处理:7个工作日内,针对所有通过伊能静直播间/橱窗下单的消费者完订单全额退款。对于本次事件给大家造成的困扰,伊能静公司再次致以最诚挚的歉意。
章小蕙通过公司账号“玫瑰是玫瑰”发布说明称,“郑重向大家致歉,辜负了大家信任,对此我们深感愧疚。”
“与辉同行”客服:反馈的问题已收到,会重点关注
4月2日下午,锦观实验室记者以消费者身份向“与辉同行”客服询问是否有最新的售后方案,客服随即向记者发来了“澳洲优思益”官方公众号1日晚针对相关报道的声明,让记者自行查看。
当记者进一步咨询客服,与辉同行后续是否会根据调查结果出更进一步说明时,客服表示“反馈的问题已经收到,我们会重点关注”。
编辑 王斌 校对 李怀英 审核 饶竹舟 锦观新闻部分综合央视新闻、当事人账号等
【未经授权,严禁转载!联系电话028-86968276】
