近日,胖东来公布2025年1-12月业态各项文明价值奖励发放情况:总数量2657例,总金额1416371元。其中,侵犯人格尊严补偿奖金额392000元,勇敢正义奖金额340800元,服务项目奖146115元,文笔奖94400元。
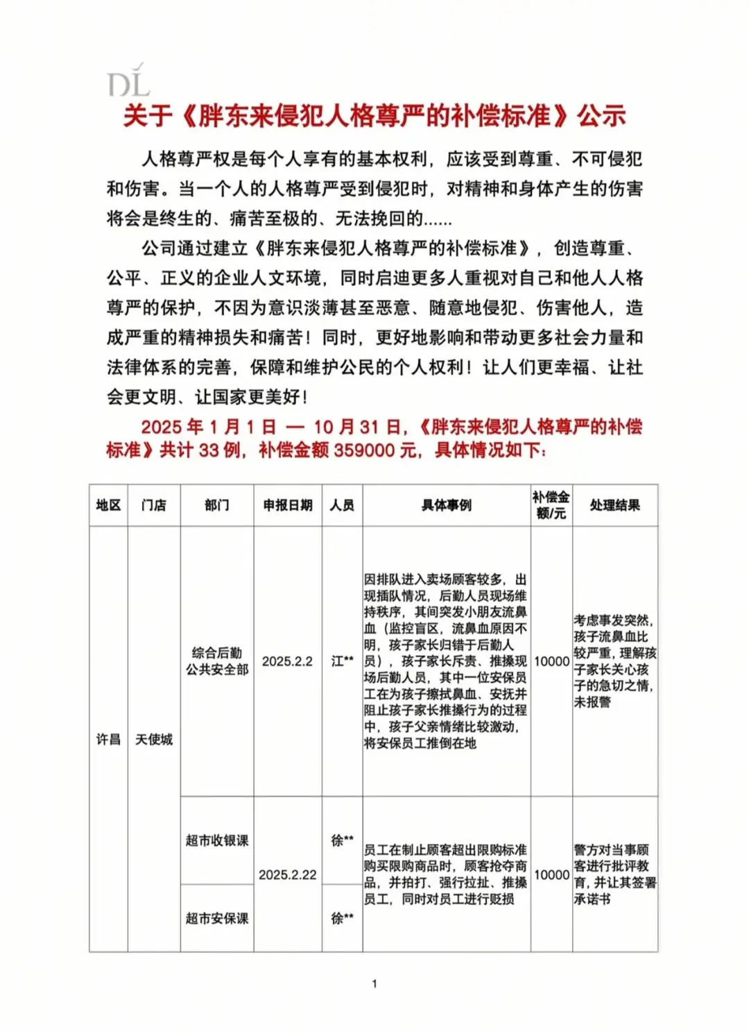
2025年11月17日,胖东来商贸集团官方账号公示《胖东来侵犯人格尊严的补偿标准》,其中列举了2025年1月1日—10月31日共计33例员工被侵犯人格尊严的案例,总补偿金额达359000元。
《胖东来侵犯人格尊严的补偿标准》部分截图
33个案例当中,有员工最多被补偿3万元,最少的也有3000元。这些员工大多是在工作当中被顾客掌掴、辱骂、推搡,处理结果根据实际情况有所不同,有的在警方介入后和解,有的当事人则被行政拘留。
其中一则案例写道:2025年1月26日,许昌北海店,超市电工程某某在巡场期间,劝阻对员工辱骂的顾客并将其带离现场时,顾客在员工毫无防备下先后两次对员工进行掌掴,警方在调解处理期间,其家属出示证明,表示该顾客患有精神疾病。随后,胖东来补偿该员工30000元。
《胖东来侵犯人格尊严的补偿标准》部分截图
胖东来表示,人格尊严权是每个人享有的基本权利,应该受到尊重、不可侵犯和伤害。公司通过建立《胖东来侵犯人格尊严的补偿标准》,创造尊重、公平、正义的企业人文环境,同时启迪更多人重视对自己和他人人格尊严的保护。
新乡胖东来大胖店
来源:都市频道、中国蓝新闻、大河报
责编:张永群
编辑:常莹 朱晓帆
【未经授权,严禁转载!联系电话028-86968276】
