封面新闻记者 喻言
“3.79万元当岛主!”近日,浙江舟山一则关于大平山岛、稻桶山岛两座无居民海岛的局部使用权挂牌出让公告,引发全网关注。
1月6日,封面新闻从舟山岱山县自然资源和规划局获悉,两座海岛局部使用权出让其实是为了解决岛上项目“未批先建”的历史遗留问题,并非面向普通大众开放。目前,该项目已结束报名工作。
两海岛挂牌出让?
底价仅3.79万元
公告显示,大平山岛、稻桶山岛均为无居民海岛,出让的是大平山岛中部和稻桶山岛西侧的局部使用权,起拍价3.7939万元,增价幅度1万元,竞买保证金1万元。
其中,大平山岛出让面积(自然表面形态面积)225.54平方米,投影面积为153.24平方米;稻桶山岛出让面积(自然表面形态面积)为1355.24平方米,投影面积为851.07平方米,两处使用权捆绑挂牌出让。
大平山岛、稻桶山岛地理位置图。
拟出让区块用岛类型为可再生能源用岛,用于建设自立式铁塔、电缆、汇流站等电力附属设施,用岛方式为轻度利用式。拟出让年限至2034年3月7日。
竞买申请人可于2025年12月9日至2026年1月5日(节假日除外)到舟山市公共资源交易中心岱山县分中心提交书面申请。
回应:
实为解决“未批先建”历史遗留问题
“3.79万元当岛主”,真实情形果真如网友们所畅想的那般吗?
6日上午,封面新闻致电岱山县自然资源和规划局海岛科,一位工作人员向记者透露,两座海岛局部使用权出让实际上是为了解决岛上部分项目“未批先建”的历史遗留问题,并非面向普通大众开放。
“此次出让其实是为了解决历史遗留问题,使岛上的项目‘纳入规范’,为企业和项目补办合法手续,走个流程。”岱山县自然资源和规划局海岛科工作人员表示。目前,该项目的报名工作已于1月5日正式结束。
据悉,大平山岛、稻桶山岛位于岱山岛南侧。大平山岛地理位置坐标为东经122°10′11.40″,北纬30°08′32.30″;稻桶山岛地理位置坐标为东经122°10′11.90″,北纬30°08′14.00″。
封面新闻通过查询发现,国网浙江舟山供电公司早在2025年5月,就申请开发利用大平山岛、稻桶山岛两座无居民海岛,用于岱山县220千伏岱山输电线路改造工程。其中,大平山岛用岛位置位于北侧、西侧和东侧,用岛面积591平方米;稻桶山岛用岛位置位于西侧和中部,用岛面积1001平方米,申请使用期限均为40年。
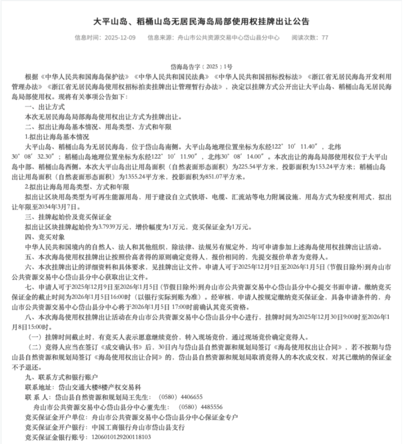
出让公告截图。
编辑 张任姣
蔡宇霆
责编 王 萌
审核 李逢春
点亮♡,持续关注!
【未经授权,严禁转载!联系电话028-86968276】
