根据《国家知识产权局关于评选第二十六届中国专利奖的通知》(国知发运函字〔2025〕152号)要求,现将国家铁路局拟推荐参评二十六届中国专利奖的4项专利予以公示,公示期为2026年1月4日-2026年1月8日。公示期内如有异议,请反馈国家铁路局科技与法制司,提出异议的单位或个人须提供有效身份证明材料,逾期不予受理。
联系方式:010-51897812;邮箱:xiapeiyun@nra.gov.cn; 地址:北京市复兴路6号院。
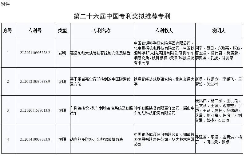
附件:第二十六届中国专利奖拟推荐专利
国家铁路局科技与法制司
2026年1月4日
【未经授权,严禁转载!联系电话028-86968276】
