据媒体报道,4月25日,有消费者在广东佛山一餐厅外卖平台的明厨亮灶直播视角中,看到工作人员将原本放在地上的扫把放进锅里洗涮。此外,视频中,工作人员有疑似向锅中吐口水的动作。
4月27日,佛山市顺德区大良街道市场监督管理所发布情况通报。
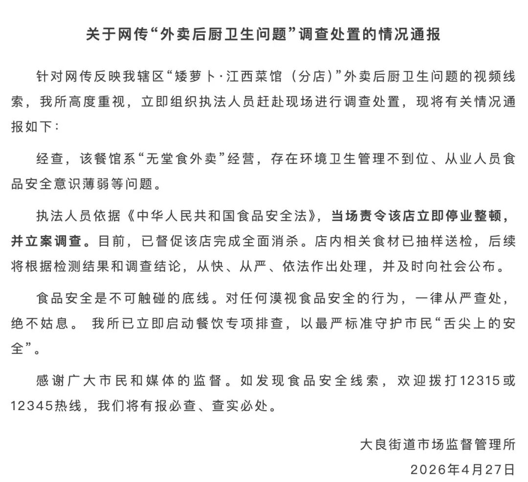
针对网传反映顺德区“矮萝卜·江西菜馆(分店)”外卖后厨卫生问题的视频线索,该所高度重视,立即组织执法人员赶赴现场进行调查处置,现将有关情况通报如下:
经查,该餐馆系“无堂食外卖”经营,存在环境卫生管理不到位、从业人员食品安全意识薄弱等问题。
执法人员依据《中华人民共和国食品安全法》,当场责令该店立即停业整顿,并立案调查。目前,已督促该店完成全面消杀。店内相关食材已抽样送检,后续将根据检测结果和调查结论,从快、从严、依法作出处理,并及时向社会公布。
责编|翟巧红 编辑|行家玮
来源|人民网-广东频道 记者:王雅蝶、封面新闻
【未经授权,严禁转载!联系电话028-86968276】
