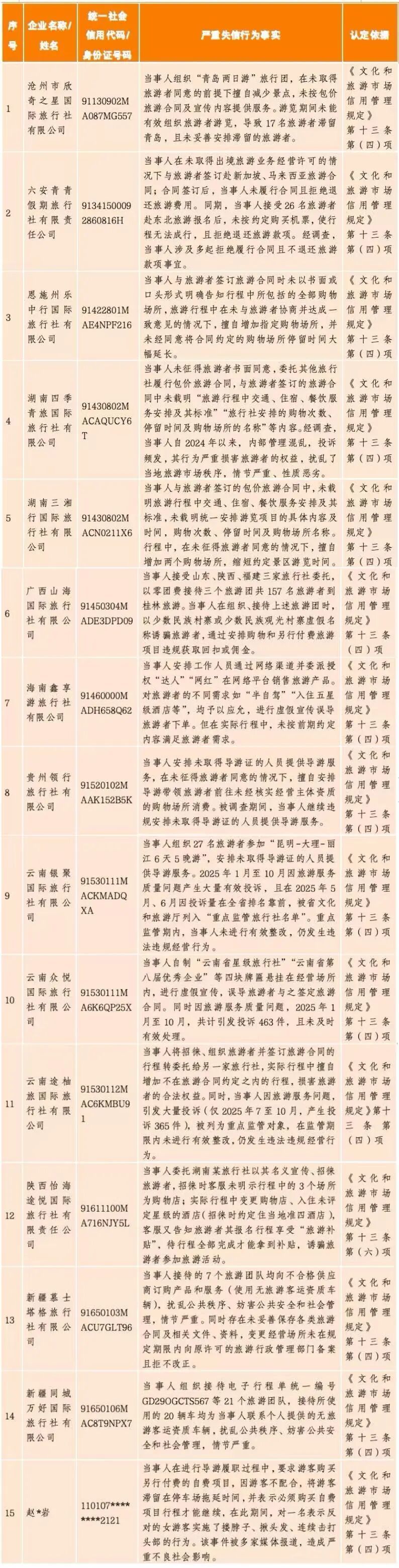
旅游市场秩序集中整治工作开展以来,各地依法查办了一批重大案件,并依法依规开展失信主体认定,截至2026年3月底,全国文化和旅游市场共认定失信主体1655个。为落实《国务院办公厅关于进一步加强旅游市场综合监管的通知》有关要求,提升信用监管效能,营造诚信、公平、有序的旅游市场环境,现对旅游市场秩序集中整治严重失信主体典型名单(2026年第一批)予以公布。

【未经授权,严禁转载!联系电话028-86968276】
扫码查看
新华社
2026-04-27 11:47
全文播报
旅游市场秩序集中整治工作开展以来,各地依法查办了一批重大案件,并依法依规开展失信主体认定,截至2026年3月底,全国文化和旅游市场共认定失信主体1655个。为落实《国务院办公厅关于进一步加强旅游市场综合监管的通知》有关要求,提升信用监管效能,营造诚信、公平、有序的旅游市场环境,现对旅游市场秩序集中整治严重失信主体典型名单(2026年第一批)予以公布。

【未经授权,严禁转载!联系电话028-86968276】
游客应自觉抵制,远离消费陷阱,防止上当受骗。
重点整治旅游购物、不合理低价游、导游胁迫游客消费、黑导游等突出问题,依法依规取消资格。
诚信经营,合作共赢
曝光严重失信主体典型名单,营造“耗子过街人人喊打”的氛围,让失信者付出应有的代价
名单的公开形成强大震慑,让失信者“一处失信,处处受限”。只有让诚信者受益,失信者痛感,旅游市场 才能真正实现良币驱逐劣币,让游客放心消费。
旅游行业就要守规矩,歪门邪道搞不走,诚信做生意才长久!