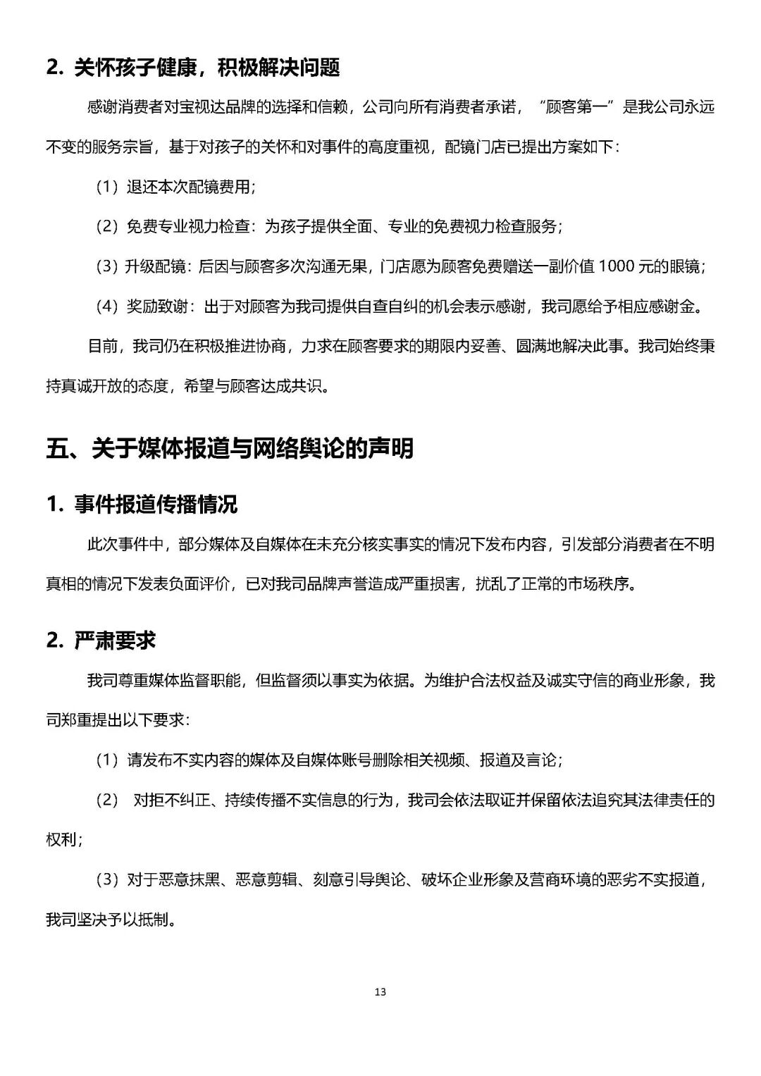
4月26日凌晨,宝视达眼镜发布关于“4月22日镜片装反孩子暴涨到900度妈妈崩溃”的调查说明。宝视达表示,综合数据核查、流程追溯、实物检查、外部监督及专业分析,调查结论为:该副眼镜出厂交付时不存在左右镜片装反的情况。
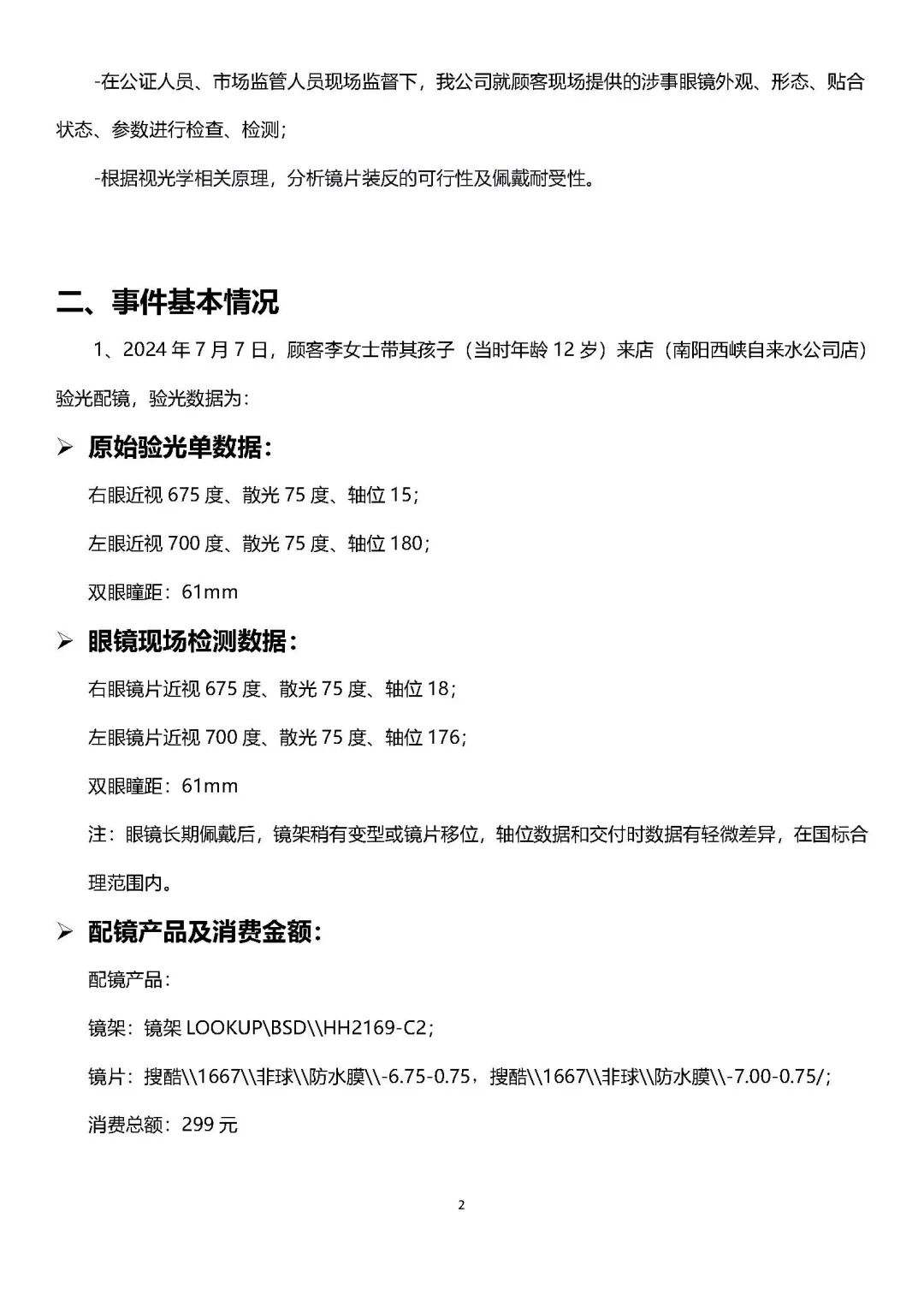
宝视达介绍,顾客目前提供的镜片左右反装的情况下,眼镜外观形态明显异常,镜片与镜架边缘不贴合,存在明显透缝,且镜片存在“鼻侧厚、颞侧薄”的非正常光学外观形态。在此状态下,经检测眼镜的光学中心距离发生极大变化,由正常状态下61mm变为75mm,与顾客实际瞳距相差14mm,客观上,眼镜是无法正常佩戴适用的。公司明确当前该异常外观形态并非公司交付时原装合格产品状态。
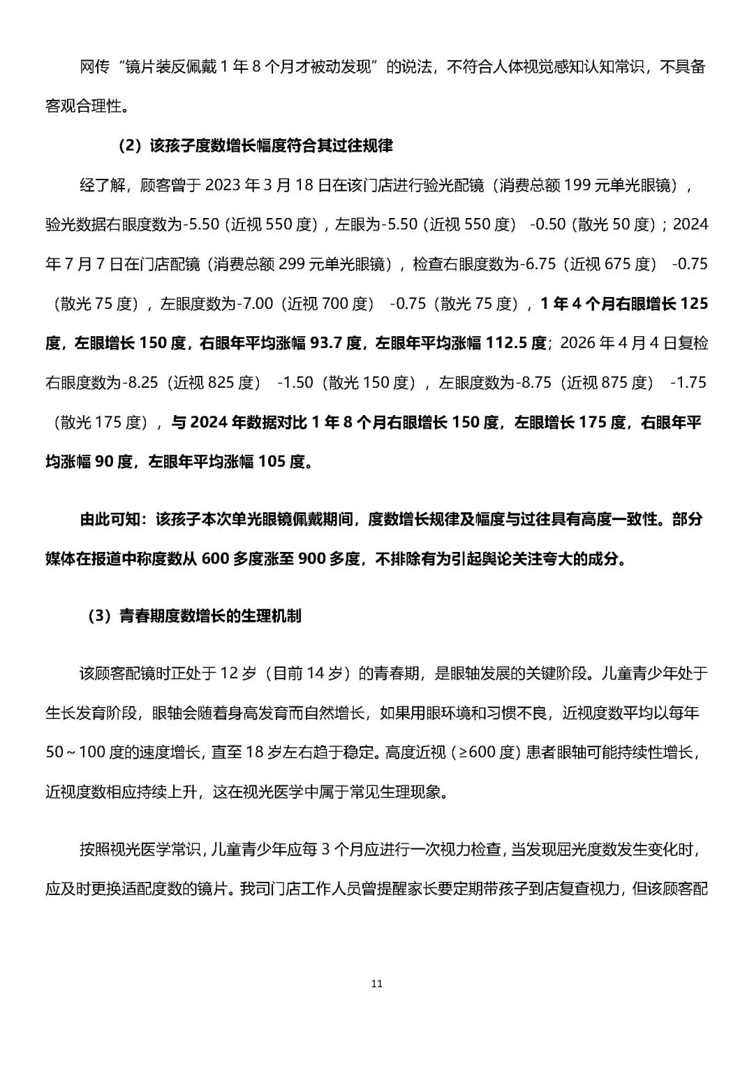
宝视达称,经全国售后系统、门店台账及客服记录全面核查:该顾客自2024年7月12日取镜后,在长达1年8个月的佩戴期间,未通过任何渠道向公司反馈过佩戴不适、视物异常、外观或参数异常等问题,也无任何售后咨询或投诉记录。网传“孩子佩戴后头晕,门店要求强行适应”以及佩戴1年8个月后称“在其他品牌眼镜店提供服务时才被动发现镜片装反”、“你们做对了,安反了”均非事实情况。
基于对孩子的关怀和对事件的高度重视,配镜门店将退还配镜费用,为孩子提供全面、专业的免费视力检查服务,为顾客免费赠送一副价值1000元的眼镜,以及出于对顾客为公司提供自查自纠的机会表示感谢,给予相应感谢金。
此前据民生大参考,河南南阳一位母亲崩溃告诉记者:给孩子配了眼镜后,视力却一路狂跌,最后涨到900多度。直到去另一家店重新验光,才发现真相——之前的镜片,竟然装反了。
商家回应:“眼镜是在总部装的,总部交过来时确实没有装反。我们不会不承认,正在跟总部反馈。
宝视达关于“4月22日镜片装反孩子暴涨到900度妈妈崩溃”的调查说明全文如下:
来源 民生大参考、大象新闻等 编辑 苏航 责编 谢雨薇 审核 龚力
更 | 多 | 新 | 闻
1、
2、
3、
【未经授权,严禁转载!联系电话028-86968276】
