下载川观新闻客户端(苹果、安卓)
下载川观新闻客户端(鸿蒙)
建议使用浏览器扫码下载
关注四川日报公众号
扫码查看
重庆市政府网
2026-04-01 23:29
全文播报
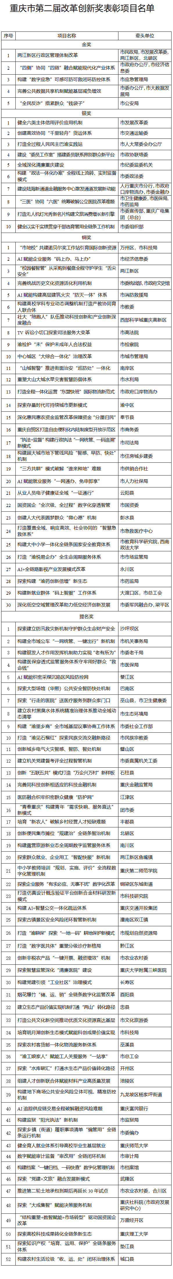
3月30日,重庆市第二届改革创新奖表彰项目名单公布,名单全文如下:
来源:新重庆-重庆日报
【未经授权,严禁转载!联系电话028-86968276】
未经授权,严禁转载!
如需转载,请私信小编,或致电:028-86968693 028-86968276
转载须在正文开头显著位置注明稿件来源及作者,违者必究
川观新闻官方网址:https://cbgc.scol.com.cn
扫描或长按关注川观新闻微信号(微信号:cbgc2014)
去APP中热议吧
去APP查看
去APP查看全文
0
温馨提示
打开川观新闻客户端听全文
关闭
打开
是否在川观新闻客户端中打开这篇文章
取消
还想查看更多评论请在客户端中查看