3月30日,金匠寿司连发声明、公告,就杭州门店老鼠事件致歉,赔偿。事情起因是,3月29日,杭州金匠寿司惊现离谱一幕,顾客用餐时,竟看到一只老鼠在回转寿司的传送带上狂奔,旁边就是三文鱼等生食寿司。
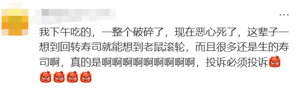
顾客发帖传到网上后,引发舆论关注。不少食客更是直言,“想起画面就恶心”“胃里翻江倒海”“这妥妥的噩梦!”
门店起初称老鼠是外部闯入,当场给顾客免单、废弃食材并暂停营业。
3月30日,金匠寿司发布致歉声明,称已经将当日所有食材全部废弃,对用餐顾客进行免单,该门店即日起暂停营业。
声明表示,杭州滨江宝龙城店发生一起老鼠从外部突然闯入店铺的突发事件给现场顾客带来了极大的不安与恐慌。对此,我们向所有因此受到惊吓、感到不适的顾客致以最诚挚的歉意。
而对于老鼠的来源,金匠寿司称经初步核实,现场已将发现的鼠类捕获,鉴定为黄胸鼠,因周边餐饮店较多,本次事件中的老鼠系从外部入侵,并非本店自身滋生。
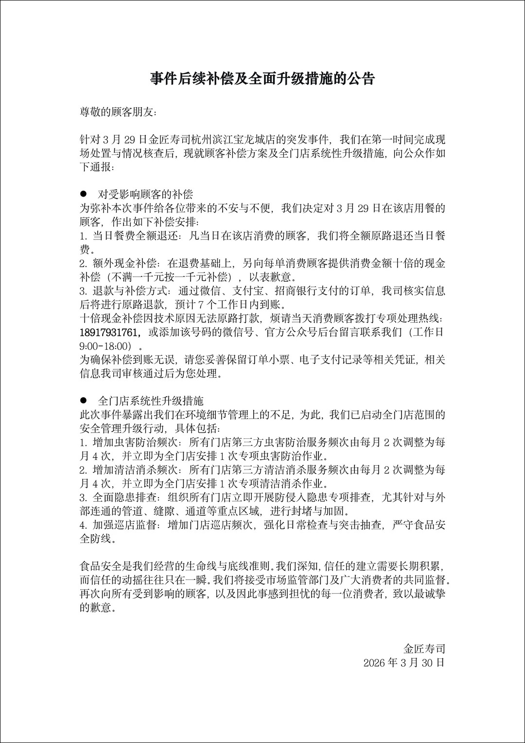
后续,金匠寿司官方账号又发布《事件后续赔偿及全面升级措施的公告》:全额退还当日餐费,还给出消费金额十倍的现金补偿,不满一千按一千算。
有网友表示,太恶心了,再也不敢去吃了;还有网友表示担心食品安全问题。
窄门餐眼数据显示,金匠寿司成立于2017年,公司总部位于上海,人均消费100元左右,目前在营门店数20家,主要分布于上海、浙江,持续向长三角地区扩张。金匠寿司关联公司为上海缘味餐饮管理有限公司,成立于2017年3月8日。
值得一提的是,随着寿司郎的火爆,也带动了回转寿司品类的消费。金匠寿司、滨寿司等品牌也借机大肆扩张,记者在查询中发现,不少消费者留言表示,排队数小时才吃上金匠寿司。
据都市快报,3月30日中午,记者前往金匠寿司滨江宝龙城店看到,店门口的卷闸门被拉下,贴着“设备检修暂停营业”的告示。
店内有工作人员在忙碌,柜台前有许多黑色垃圾袋。40分钟时间里,有两拨顾客前来就餐,被店内营业员告知设备维修,暂停营业,何时营业需要等待通知。
来源:21世纪经济报道(记者 易佳颖 曾静娇)、都市快报(记者 夏阳 成嘉怡)
审核:张远责编:惠晓晗 张菁菁见习编辑:王如雪
关注↓
【未经授权,严禁转载!联系电话028-86968276】
