川观新闻记者 王培哲
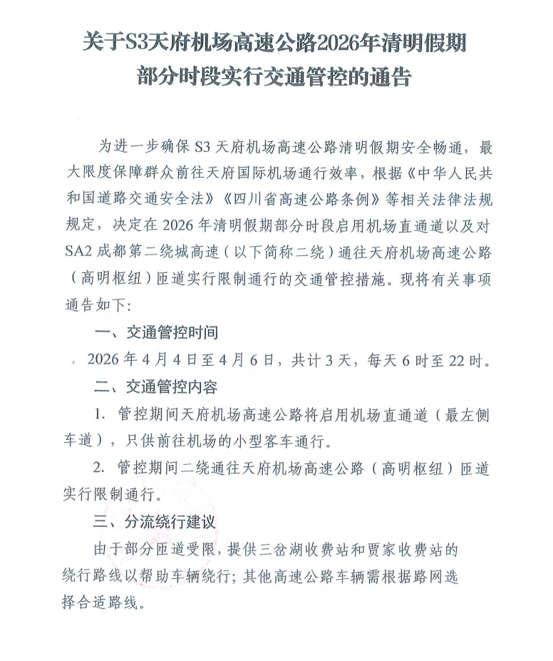
4月1日记者从四川高速公安一分局获悉,2026年清明假期(4月4日至4月6日)每天早6点到晚10点,S3天府机场高速公路将启用机场直通道(最左侧车道),SA2成都第二绕城高速(以下简称:二绕)通往天府机场高速公路(高明枢纽)匝道将限制通行。
交管部门提示,机场直通道只供前往机场的小型客车通行,由于部分匝道受限,提供三岔湖收费站和贾家收费站的绕行路线以帮助车辆绕行,其他高速公路车辆需根据路网选择合适路线。
其中,三岔湖收费站绕行路线:
三岔湖收费站——公园大街五都大道——空港大道——天府机场。
贾家收费站绕行线路:
贾家收费站——318国道——金简仁快速路——五都大道——空港大道——天府机场。
二绕前往成宜、成资渝高速公路车辆可通过高速公路路网绕行其他高速前往。


【未经授权,严禁转载!联系电话028-86968276】

机场高速有调整,直通车道别走错。匝道限行提前看,绕行路线规划好,假期出行更顺畅。
假期出行,最怕临时封路,这份绕行攻略,建议出发前看一眼,少走冤枉路。
出行请关注。
出行注意安全
关注出行
平安出行