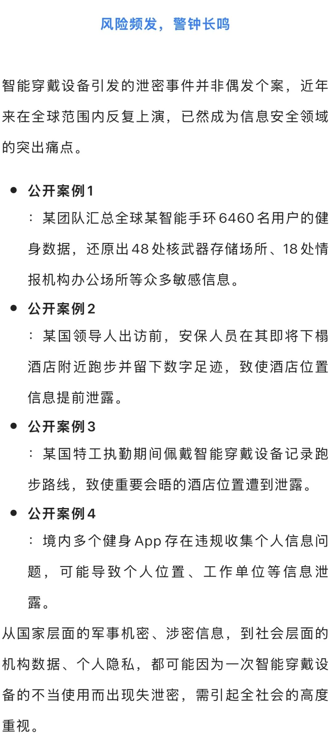
近日,某国发生一起因智能穿戴设备导致的军事机密泄露事件,引发全球关注。当时该国某重要军事装备正在执行任务,一名军官跑步时佩戴的智能运动手表持续记录并公开了高精度GPS数据,致使该军事装备实时位置等重要敏感信息泄露,给该国国防安全造成难以弥补的重大损失,也让智能穿戴设备的泄密风险再次走入人们的视线。国家安全部今天发布安全提示文章。
来源:国家安全部 央视新闻
编辑 王佳敏 审核 蒋波 陈洁
【未经授权,严禁转载!联系电话028-86968276】
扫码查看
杭州日报
2026-04-01 11:42
全文播报
近日,某国发生一起因智能穿戴设备导致的军事机密泄露事件,引发全球关注。当时该国某重要军事装备正在执行任务,一名军官跑步时佩戴的智能运动手表持续记录并公开了高精度GPS数据,致使该军事装备实时位置等重要敏感信息泄露,给该国国防安全造成难以弥补的重大损失,也让智能穿戴设备的泄密风险再次走入人们的视线。国家安全部今天发布安全提示文章。
来源:国家安全部 央视新闻
编辑 王佳敏 审核 蒋波 陈洁
【未经授权,严禁转载!联系电话028-86968276】