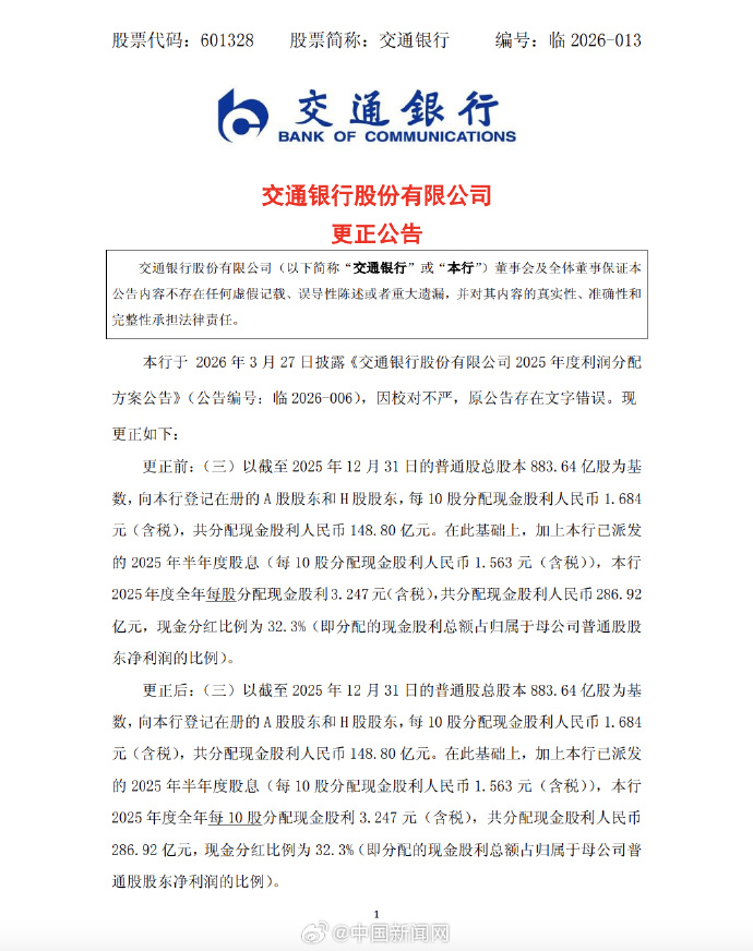
3月30日,交通银行发布更正公告称,该行于3月27日披露《交通银行股份有限公司2025年度利润分配方案公告》,因校对不严,原公告存在文字错误。
更正公告称,将“交通银行2025年度全年每股分配现金股利3.247元(含税)”,更正为“2025年度全年每10股分配现金股利3.247元(含税)”。以截至2025年12月31日的交通银行883.64亿股普通股总股本计算,若按“每股3.247元”派发,共分配现金股利2869.18亿元;按“每10股3.247元”派发,共分配现金股利286.92亿元,二者差额达到约2582亿元。
来源:中国新闻网
编辑 李扬
责编 王萌
审核 余行
【未经授权,严禁转载!联系电话028-86968276】
