3月30日,长治医学院附属和平医院发布情况说明:
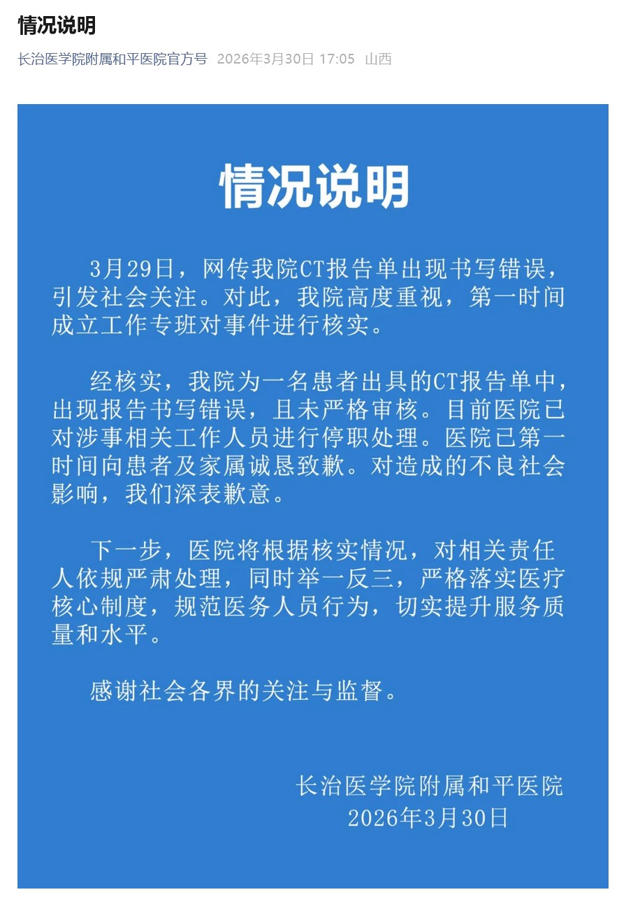
情况说明
3月29日,网传我院CT报告单出现书写错误,引发社会关注。对此,我院高度重视,第一时间成立工作专班对事件进行核实。
经核实,我院为一名患者出具的CT报告单中,出现报告书写错误,且未严格审核。目前医院已对涉事相关工作人员进行停职处理。医院已第一时间向患者及家属诚恳致歉。对造成的不良社会影响,我们深表歉意。
下一步,医院将根据核实情况,对相关责任人依规严肃处理,同时举一反三,严格落实医疗核心制度,规范医务人员行为,切实提升服务质量和水平。
感谢社会各界的关注与监督。
此前报道>>
山西一名42岁男子CT报告显示“子宫形态密度正常”,医院回应:正在处理
3月29日,山西长治一女子发文称,丈夫CT报告出错,显示“子宫形态、密度正常”。
长治医学院附属和平医院3月28日的CT报告单显示“魏某,男,子宫形态正常”。
3月30日,长治医学院附属和平医院医德医风投诉办称,该院已知此事,相关负责人正在处理。长治市卫健委工作人员称,已将此事转至医院处理。
责编 李怀英 校对 杨硕 审核 饶竹舟 来源 长治医学院附属和平医院、新京报此前报道
【未经授权,严禁转载!联系电话028-86968276】
