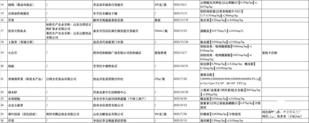
山东省市场监督管理局近日发布关于26批次食品不合格情况的通告,通告显示,山东无糖食品有限公司、山东自然恬天然矿泉水有限公司、山东山歌饮品有限公司、徐州奥利客食品科技有限公司、济南小毛驴餐饮服务有限公司、菏泽佳和购物广场有限公司佳和城店、日照全有食品有限公司、枣庄市台儿庄贵诚购物中心有限公司、滨州市全心圆食品有限公司、烟台爱龙堡葡萄酿酒股份有限公司等生产、销售或使用的26批次食品不合格。不合格产品主要为饮用天然泉水、小台芒、胡萝卜、馒头、鲜面条等。不合格项目主要为铝的残留量、毒死蜱等。
具体情况如下:
来源丨闪电新闻
编辑丨李畅
审校丨彭芳
【未经授权,严禁转载!联系电话028-86968276】
