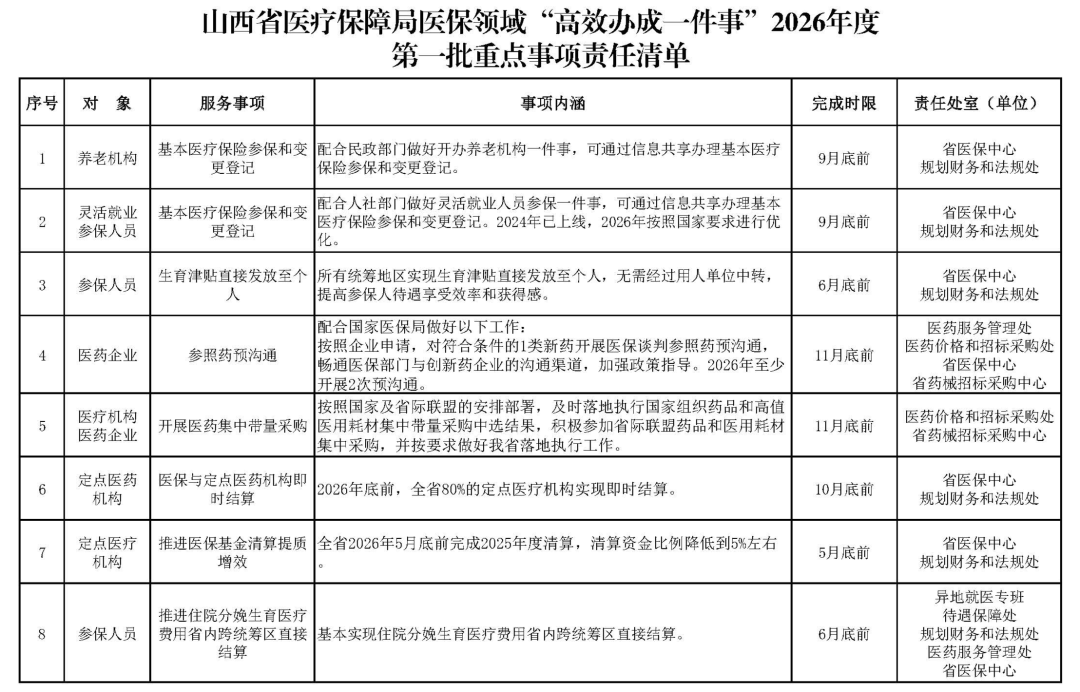
近日,山西省医疗保障局印发《医保领域“高效办成一件事”2026年度第一批重点事项责任清单》,围绕群众就医报销、待遇享受等关键环节,明确了十大重点任务及完成时限。具体清单如下:
来源:山西省医疗保障局
编校:陈美文
责编:欧阳爽丽
审核:吴修明
【未经授权,严禁转载!联系电话028-86968276】
扫码查看
山西日报
2026-03-30 03:10
全文播报
近日,山西省医疗保障局印发《医保领域“高效办成一件事”2026年度第一批重点事项责任清单》,围绕群众就医报销、待遇享受等关键环节,明确了十大重点任务及完成时限。具体清单如下:
来源:山西省医疗保障局
编校:陈美文
责编:欧阳爽丽
审核:吴修明
【未经授权,严禁转载!联系电话028-86968276】