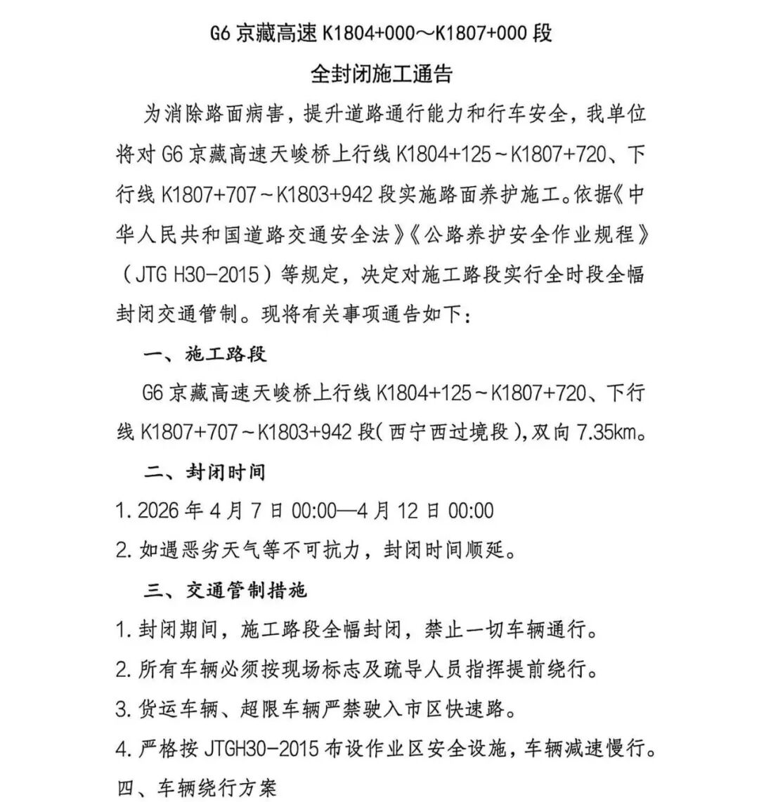
G6京藏高速天峻桥至西宁西过境路段全封闭施工通告
来源:青海省交通运输综合行政执法总队;
责编:殷海燕;
监制:林玟均;
版权归原作者所有,如有侵权请立即与我们联系
【未经授权,严禁转载!联系电话028-86968276】
扫码查看
青海日报
2026-03-27 17:26
全文播报
G6京藏高速天峻桥至西宁西过境路段全封闭施工通告
来源:青海省交通运输综合行政执法总队;
责编:殷海燕;
监制:林玟均;
版权归原作者所有,如有侵权请立即与我们联系
【未经授权,严禁转载!联系电话028-86968276】