3月13日,知名打假人王海团队公开爆料称,送检了胖东来卖的十款鸡蛋,均检出人工角黄素(斑蝥黄),直指品牌涉嫌虚假宣传。根据爆料视频,其中一款为“黄天鹅”。
王海方面指出,角黄素为人工合成色素,核心作用是加深蛋黄颜色,而“黄天鹅”长期对外宣传“饲料不含人工色素、蛋黄呈自然金黄”,宣传与检测结果存在明显矛盾,涉嫌误导消费者。
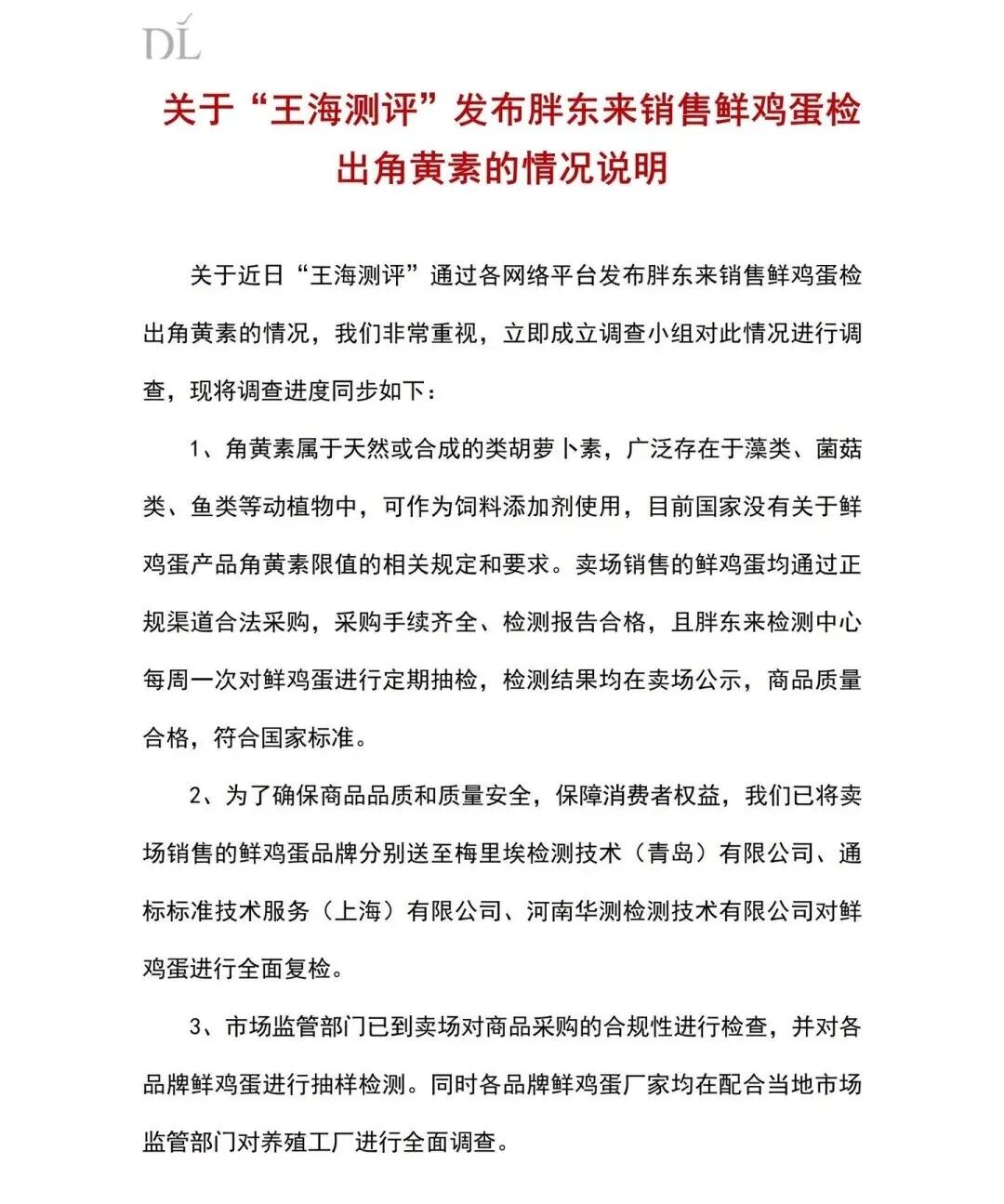
3月15日晚,“黄天鹅”品牌所属公司凤集食品集团有限公司发布声明,全面否认人工添加该成分,称检出微量角黄素为天然本底含量,并非人工添加。
除了“黄天鹅”,“王海测评”称,胖东来超市售卖的野迹鸣(松林散养)富硒蛋检测角黄素(斑蝥黄)含量为9.54mg/kg,超出农业农村部发布的《饲料添加剂安全使用规范》蛋禽类饲料中斑蝥黄允许的最大添加量8mg/kg。
3月15日晚,胖东来发文回应称,目前市场监管部门的相关调查以及第三方复检还未出结果,如果最终的调查结果显示鲜鸡蛋存在问题,会第一时间公示结果,并立即启动下架召回程序,依法承担相应法律责任。如果没有问题,胖东来也将坚决依法诉讼维权,追究此次事件中个人、自媒体、平台的法律责任。
针对角黄素“超标”争议,胖东来认为,目前我国尚无针对鲜鸡蛋产品角黄素限值的相关规定和要求,博主仅针对饲料添加剂的规范,直接判定终端鸡蛋产品超标,缺乏法律和标准依据,该结论已对公众造成误导,同时扰乱了鸡蛋市场正常秩序。
记者注意到,认证信息为“许昌市胖东来超市有限公司”的账号“胖东来超市客服”,在上述视频评论区做出了回复,称胖东来已经关注到该视频,非常重视。
编辑丨刘嘉言
来源丨中国青年报、界面新闻、大象新闻、南方都市报等
【未经授权,严禁转载!联系电话028-86968276】
