据新华社消息,随着地区空域逐渐开放,阿联酋迪拜机场航班运行正在加快恢复。迪拜机场方面6日表示,过去84小时内,已在地区航空运行受扰背景下保障逾1140架次航班运行,帮助旅客返回各自目的地。
据迪拜机场介绍,这些航班主要由迪拜国际机场和阿勒马克图姆国际机场运行。2日至5日,两座机场共执行起飞航班超过500架次,提供约10.5万个离境座位,飞往全球80多个国家和地区,航班数量目前仍在持续增长。
记者6日上午在迪拜国际机场T1航站楼前看到,机场运行秩序逐渐恢复。中国国际航空公司和海南航空当天恢复迪拜至北京、迪拜至海口的航班运营,部分此前滞留的中国旅客已乘机回国。
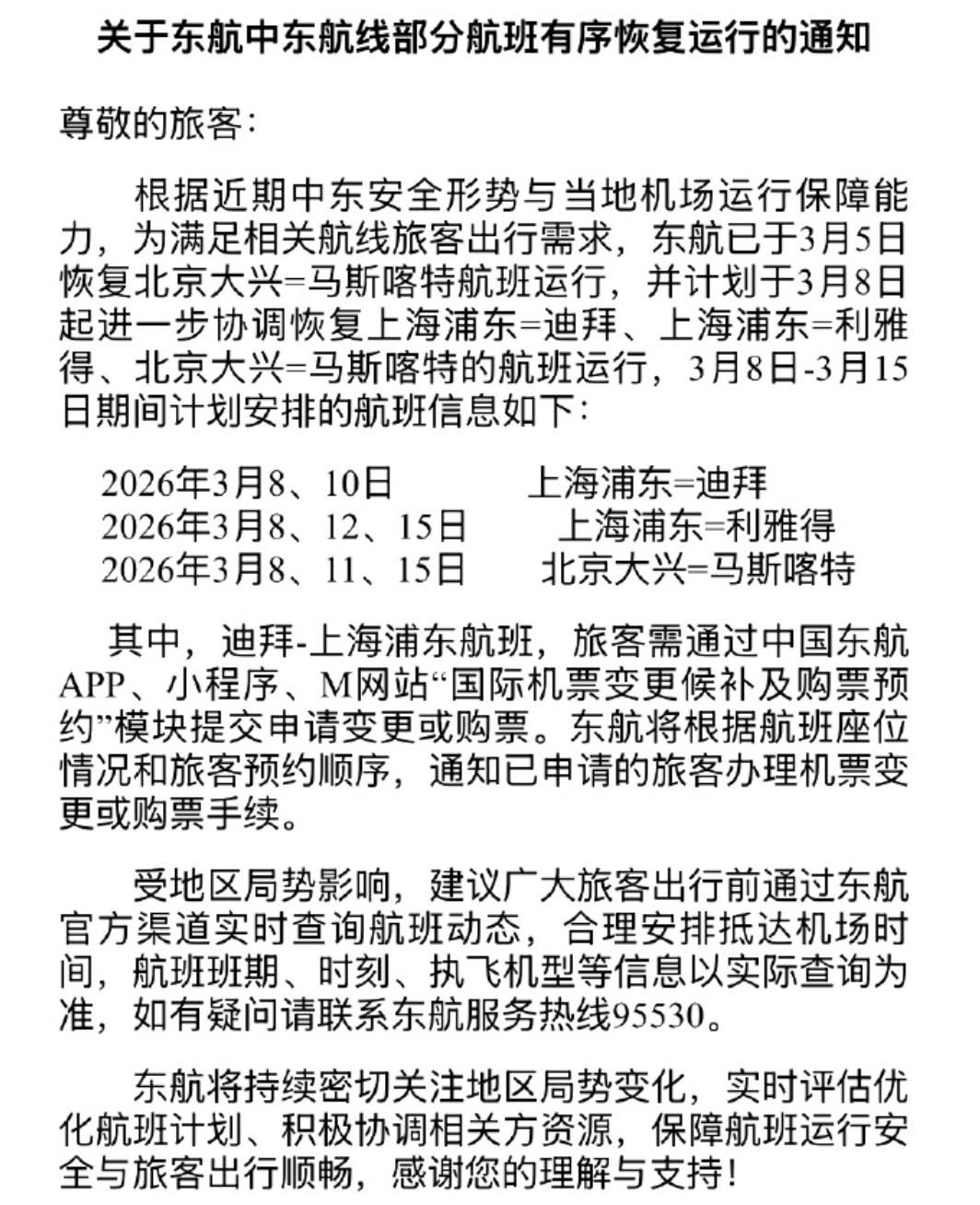
今天17时许,@中国东方航空 发布中东航线部分航班有序恢复运行的通知。通知称,东航已于3月5日恢复北京大兴与马斯喀特航班运行,并计划于3月8日进一步恢复上海浦东与迪拜、上海浦东与利雅得、北京大兴与马斯喀特的航班运行。
祝滞留的中国旅客都平安回家!
来源:新华社、@中国东方航空
监制:张力
编辑:苏越
【未经授权,严禁转载!联系电话028-86968276】
