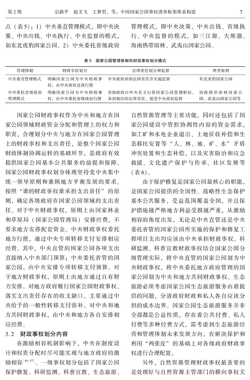
重点文章推荐
《中国国家公园事权清单框架体系构建》发表于《林草政策研究》期刊2025年第5卷,第2期。
【文章引用】:宗路平, 赵文飞, 王梦君, 黄骁, 张小鹏. 中国国家公园事权清单框架体系构建[J]. 林草政策研究, 2025, 5(2): 1-10.
龙
作者
原文概述
来源:林草政策研究
【未经授权,严禁转载!联系电话028-86968276】
扫码查看
国家公园及自然保护地
2026-01-08 10:31
全文播报
重点文章推荐
《中国国家公园事权清单框架体系构建》发表于《林草政策研究》期刊2025年第5卷,第2期。
【文章引用】:宗路平, 赵文飞, 王梦君, 黄骁, 张小鹏. 中国国家公园事权清单框架体系构建[J]. 林草政策研究, 2025, 5(2): 1-10.
龙
作者
原文概述
来源:林草政策研究
【未经授权,严禁转载!联系电话028-86968276】