白银连日大涨,A股市场唯一一只“纯白银”基金近日备受关注。
继昨日发布停牌1小时公告之后,国投白银LOF今日再度公告称,截至2025年12月25日,本基金二级市场的收盘价为2.804元,明显高于基金份额净值,投资者如果盲目投资于高溢价率的基金份额,可能面临较大损失。为保护投资者利益,本基金将于2025年12月26日开市起至当日10:30停牌,自2025年12月26日10:30复牌。
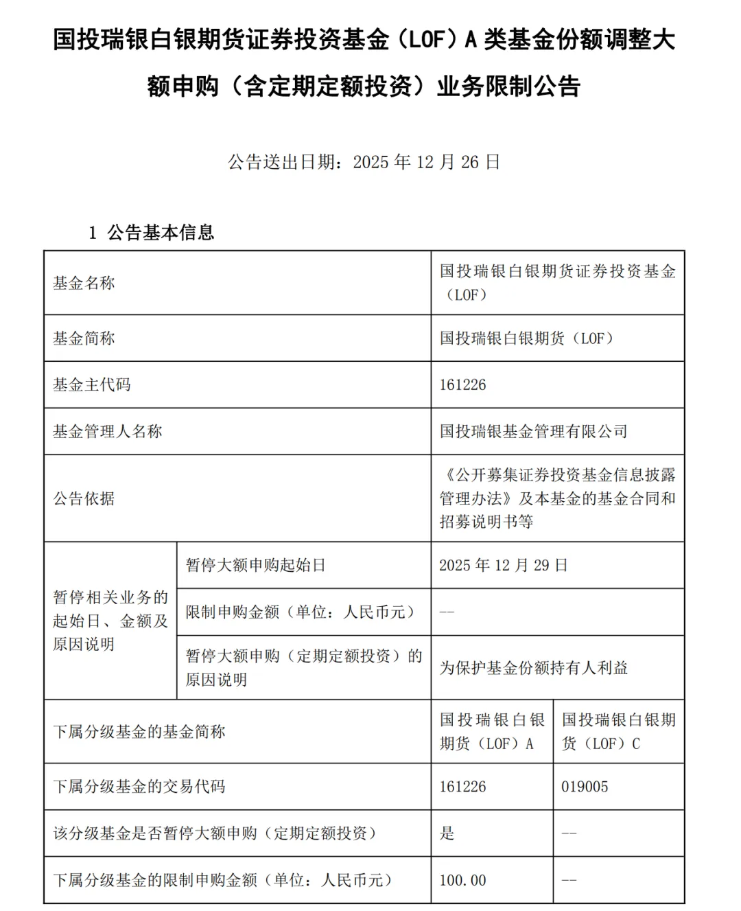
此外,国投瑞银白银期货(LOF)还发布公告称,12月29日起,限制本基金A类基金份额定期定额投资金额为100.00元。
Wind数据显示,该基金流动份额在12月24日已达27.05亿份,仅本周前三天就增加了近2亿份,而此前一周仅增加0.51亿份。24日新增1.04亿流通份额,以24日的净值1.9278元计算,约2亿元资金申购了该基金,假设每人按500元上限申购,则可能有约40万投资者申购该基金。二级市场则本周前三天连续三天涨停,甚至部分投资者输错代码,将代码相似的基金“国投瑞盈LOF”也买至涨停,“国投瑞盈LOF”周二周三接连涨停。
值得注意的是,今日复牌后,国投白银LOF未能延续此前涨势,快速触及跌停,全天成交金额超8亿元。
有网友惊呼,“亏麻了!”
中国基金报记者称,自己昨天刚花了500元进场申购,想体验一把“白捡钱”的套利,没想到成为了“反向指标”。估计接下来这只基金的高溢价会逐渐降低,套利成功的概率也不高了,只能按照净值赎回了。
*点亮“分享”、“在看”,扩散关注!
来源:都市快报、财联社、中国基金报
编辑:周晓彤
审校:李良栋
监制:殷美玲
【未经授权,严禁转载!联系电话028-86968276】
