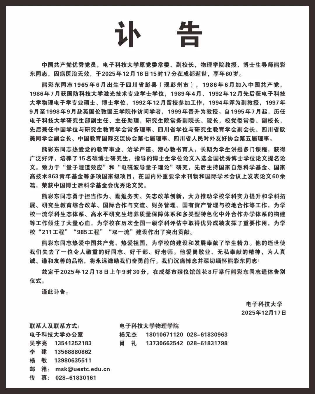
今日,电子科技大学物理学院官网发布讣告,电子科技大学原党委常委、副校长,物理学院教授、博士生导师熊彩东同志,因病医治无效,于2025年12月16日15时17分在成都逝世,享年60岁。
熊彩东同志1965年6月出生于四川省彭县(现彭州市),1986年6月加入中国共产党,1986年7月获国防科技大学激光技术专业学士学位,1989年4月、1992年12月先后获电子科技大学物理电子学专业硕士、博士学位,1992年12月留校参加工作,1994年评为副教授,1997年9月至1998年9月赴英国伦敦国王学院作访问学者,1999年晋升为教授。自1995年7月起,历任电子科技大学研究生部副主任、主任助理,研究生院常务副院长、院长,校党委常委、副校长,先后兼任中国学位与研究生教育学会常务理事、四川省学位与研究生教育学会副会长、四川省欧美同学会副会长、中国教育国际交流协会第七届理事、四川省人民对外友好协会第五届理事。
在教书育人方面,长期为学生讲授多门课程,培养了15名硕博士研究生,指导的博士生学位论文入选全国优秀博士学位论文提名论文。致力于“量子隧道效应”和“电磁波导量子理论”研究,先后主持国家自然科学基金、国家高技术863青年基金等多项国家级项目,在国内外重要学术刊物和国际学术会议上发表论文60余篇,荣获中国博士后科学基金会优秀论文奖。
来源:电子科技大学物理学院官网、成都日报
编辑 李扬
责编 王萌
审核 杨志
点亮♡,持续关注!
【未经授权,严禁转载!联系电话028-86968276】
