2003年1月出生的关某某,服役于火箭军某部队,入伍后怕苦怕累,思想消极,以种种理由拒服兵役,11月18日被所在部队除名……
据“云南曲靖征兵”微信公众号12月17日消息,云南省曲靖市麒麟区人民政府征兵办公室日前通报关某某拒服兵役行为及惩处结果,包括罚款54374.4元,不得录用为公务员或参照《中华人民共和国公务员法》管理的工作人员。
以下为通报详情——
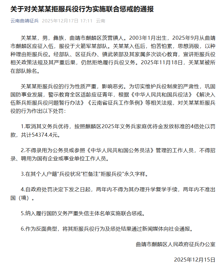
关于对关某某拒服兵役行为实施联合惩戒的通报:
关某某,男,彝族,曲靖市麒麟区茨营镇人。2003年1月出生,2025年9月从曲靖市麒麟区应征入伍,服役于火箭军某部队。关某某入伍后,怕苦怕累,思想消极,以种种理由拒服兵役。经部队、区征兵办、镇武装部及其家属多次谈心教育,宣讲拒服兵役相关政策法规及其严重后果,仍然拒绝履行兵役义务。2025年11月18日,关某某被所在部队除名。
关某某拒服兵役的行为性质严重,影响恶劣。为切实维护兵役制度的严肃性,巩固国防事业发展,警示教育全区适龄应征青年,根据《中华人民共和国兵役法》《解决入伍新兵拒服兵役问题暂行办法》《云南省征兵工作条例》等相关法规,对关某某拒服兵役的行为作出以下处罚:
1.取消其义务兵优待,按照麒麟区2025年义务兵家庭优待金发放标准的4倍处以罚款,共计54374.4元。
2.不得录用为公务员或参照《中华人民共和国公务员法》管理的工作人员,不得招录、聘用为国有企业或事业单位工作人员。
3.在其个人户籍“兵役状况”栏备注“拒服兵役”永久字样。
4.自政府处罚决定下发之日起,两年内不得为其办理升学复学手续,两年内不准出国(境)。
5.纳入履行国防义务严重失信主体名单实施联合惩戒。
6.作为反面典型,将其拒服兵役行为及惩处结果通过新闻媒体向社会通报。
来源:长安街知事
监制:刘昊
编辑:陆琪
【未经授权,严禁转载!联系电话028-86968276】
