又涨啦!自今年12月1日起,咱们到手的失业保险金要上涨啦,平均增长201元!这可是在元旦、春节即将来临前,为失业人员送上的一份温暖礼包,具体怎么涨?快点跟随小编一起来看看吧!
一、调整时间
自2025年12月1日起
二、调整后标准
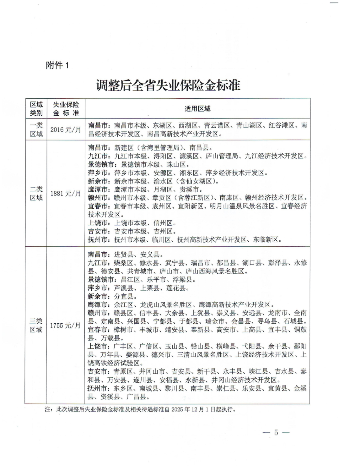
一类区域由每月1800元调整为每月2016元;
二类区域由每月1683元调整为每月1881元;
三类区域由每月1566元调整为每月1755元。
每月分别增加216元、198元、189元,增幅11.9%!失业保险相关待遇(包括由失业保险基金支付的丧葬补助金和抚恤金等)同步调整。具体适用区域及标准如下:
新标准从今年12月1日起执行,
12月的失业金按新标准发放至社保卡。
相关政策
问
来源:江西人社、南昌人社
编辑:徐杰
复审:徐茜茜
审签:胡武龙
【未经授权,严禁转载!联系电话028-86968276】
