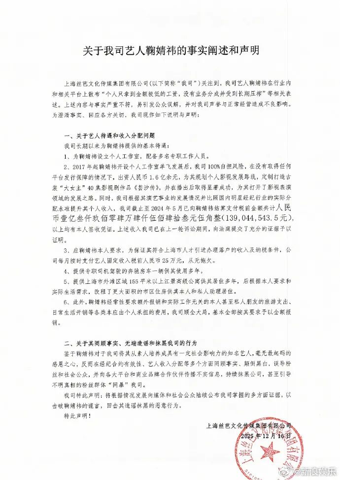
12月16日,@丝芭传媒 发布《关于我司艺人鞠婧祎的事实阐述和声明》,上海丝芭文化传媒集团有限公司(以下简称“我司”)关注到,我司艺人鞠婧祎在行业内和相关平台上散布“个人只拿到金额极低的工资,没有业务分成并受到长期压榨”等相关表述。上述内容与事实严重不符,易引发公众误解,并对我司声誉与正常经营造成不良影响。为澄清事实、回应各方关切,我司现作如下说明与声明。
刚刚,@丝芭传媒 再发声明,阐述长期以来为鞠婧祎提供的基本待遇,否认隐瞒艺人收入,“将根据情况发展向媒体和社会公众陆续公布我司掌握的多方面证据,以击破鞠婧祎的谎言。”
公开资料显示,鞠婧祎(Cecily),1994年6月18日出生于四川省遂宁市,中国内地影视女演员、流行乐歌手。2013年11月2日,鞠婧祎凭借SNH48《剧场女神》团体公演正式出道。2016年,主演个人首部玄幻剧《九州·天空城》,还曾出演《芸汐传》《热血长安》《新白娘子传奇》等作品。
此前新闻:
鞠婧祎工作室发声明:经纪合约已于2024年6月终止,丝芭传媒无权再干涉
报料渠道:私信“锦观新闻”微信公众号或投稿至锦观新闻邮箱“cdrbjinguan@126.com”报料。
责编 李怀英 校对 杨硕 审核 饶竹舟 锦观新闻综合
【未经授权,严禁转载!联系电话028-86968276】
