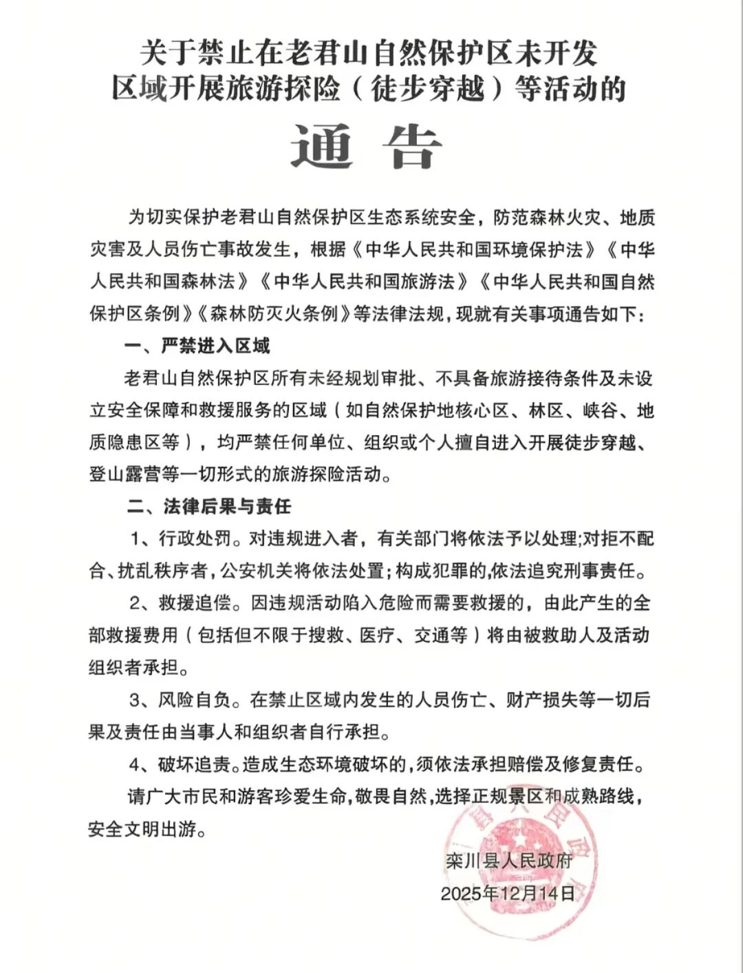
12月14日,有网友在社交平台发布视频称,12日有驴友围绕洛阳市老君山自然保护区的野线进行徒步穿越,意外死亡,且当地14日发布禁止徒步穿越的通告。
网传消息截图
12月15日19时许,顶端新闻记者从栾川县文化广电和旅游局(简称:栾川县文广旅局)获悉,经应急、公安、消防等多部门进行全面核查,该县域各景区未发生网传人员意外死亡事件,网传信息不属实。
“在关注到网传信息后,除了向上述部门进行核实,我们也立即向景区周边的乡镇、村组管理人员进行了核实。14日发布的安全提醒通告是常态化的宣传工作,跟网传事件也没有关联性。”栾川县文广旅局相关负责人说。
“近期我们单位都没有接收到相关警情和救援指令。”随后,顶端新闻记者采访到栾川县应急管理局应急保障中心副主任,他称,该局救援大队距老君山景区较近,一旦接收到相关的警情或指令,栾川县110联动中心会直接向该局值班中心进行反馈。
同时,栾川县文广旅局相关负责人还提醒,老君山自然保护区未开发区域地形复杂,通信信号弱,安全风险隐患较高,一旦遇险,救援难度较大,“请广大游客选择正规游览线路,切勿擅自进入未开放区域。”该负责人说。
来源:顶端新闻(记者 李佳子) 版权归属原作者 如有侵权请联系删除
责编:麻文静 审核:王世洋 终审:娄恒
【未经授权,严禁转载!联系电话028-86968276】
