今天网友们关心的焦点就是“雪到底下不下?”。12月11日,据@河南气象 的一组最新消息——
河南省气象台发布寒潮蓝色预警
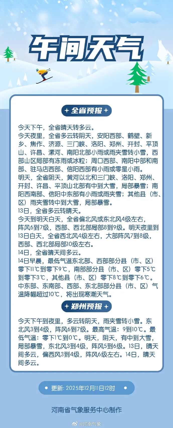
河南省气象台2025年12月11日12时00分发布寒潮蓝色预警:预计14日凌晨较12日凌晨,郑州南部、开封南部、商丘中西部、许昌东部、漯河东部、周口、驻马店、信阳、濮阳、焦作西南部、三门峡、洛阳西南部、南阳西北部和东南部部分县(市、区)最低气温下降10到12℃,预计12日凌晨,最低气温西部山区零下3℃到零下1℃,东南部4到6℃,其他县(市、区)0℃左右;14日凌晨,最低气温西部、东北部零下11℃到零下9℃,南部零下5℃到零下3℃,其他县(市、区)零下8℃到零下6℃。12日白天,全省偏北风或东北风4级左右,阵风6到7级,西部、西北部局部8到9级。12日夜里到13日白天,全省西北风4级左右,大部阵风7到8级,西部、西北部局部10级左右。请注意防范。上述地区的相邻县(市、区)也需关注。
防御指南:
1.政府及相关部门按照职责做好防寒潮准备工作;
2.注意防寒保暖,患有心脑血管、各类慢性呼吸道疾病等对气温变化敏感的老弱病人尽量减少外出;
3.居家注意用火、用电、用气安全,燃煤取暖用户注意防范一氧化碳中毒;
4.农业、林业、养殖业等积极采取防冻害等措施,设施农业做好增温、加固工作。
河南省气象台发布暴雪蓝色预警
河南省气象台2025年12月11日12时00分发布暴雪蓝色预警:预计12日08时到13日08时,安阳西部和东南部、濮阳、新乡、焦作、济源、三门峡、洛阳、郑州、开封、商丘中西部、平顶山、许昌、漯河、周口中西部、南阳北部和东部、驻马店中西部、信阳西部部分县(市、区)将出现5毫米以上降雪,其中三门峡北部、郑州东南部、平顶山东部和南部、许昌西部和中部、周口中部、驻马店北部局部将出现10毫米以上降雪,请注意防范。上述地区的相邻县(市、区)也需关注。
防御指南:
1.政府及有关部门按照职责做好防雪灾和防冻害准备工作;
2.交通、铁路、电力、通信等部门应当进行道路、铁路、线路巡查维护,做好道路清扫和积雪融化工作;
3.行人注意防寒防滑,驾驶人员小心驾驶,车辆应当采取防滑措施;
4. 农业、林业、养殖业应做好作物、树木防冻害与牲畜防寒准备;
5. 加固危房、大棚和临时搭建物,及时清除积雪。
河南省气象台发布道路结冰黄色预警
河南省气象台2025年12月11日12时00分发布道路结冰黄色预警:预计今天夜里到明天白天,全省有小雨或雨夹雪,西部、北部、中东部和桐柏山区转中到大雪,局部暴雪。全省大部路表温度低于0℃,将出现对交通有较大影响的道路结冰,其中三门峡、洛阳、郑州西部和南部、平顶山西部和北部、许昌、漯河将出现对交通有较严重影响或严重影响的道路结冰。请注意防范。上述地区的相邻县(市、区)也需关注。
防御指南:
1.交通、公安等部门要按照职责做好道路结冰应对准备工作;
2.驾驶人员应当注意路况,安全行驶;
3.行人外出尽量少骑自行车,注意防滑。
河南的雪到底还下不下?预计在12日凌晨
今天白天全省依旧是晴朗在线。
预计随着冷空气继续扩散南下,配合西南暖湿气流,今天夜里北中部、西部雨雪率先登场,明天全省都将有雨雪天气!
大家最关心的问题一定是
“雪到底还下不下?”
重点城市雨雪进程表
一起来看雨雪时段何时到
11日,雨雪主要影响西北、华北、四川盆地、华南西部等地。12日为本次过程中雨雪范围最广、强度最强的一天,从东北一直到华南都将有降水天气。
城市中,呼和浩特和郑州凌晨起就将出现降雪或雨夹雪,北京、石家庄、济南等地也会在中午前后出现雨雪天气,沈阳晚上也会开始下雪。
强降雪中心位于山西中南部、河北中南部、河南中北部、山东中部等地,部分地区有大雪、局地暴雪;南方降雨范围也将扩展,南宁降雨持续,长沙夜间起也将有降雨,华南中西部部分地区会有中雨,局地大雨。
据@河南气象 最新消息,截至12月11日12:57,目前生效中的预警共有39个:
来源 河南气象、中国天气
编辑 崔婧怡
【未经授权,严禁转载!联系电话028-86968276】
