川观新闻记者 郑茂瑜
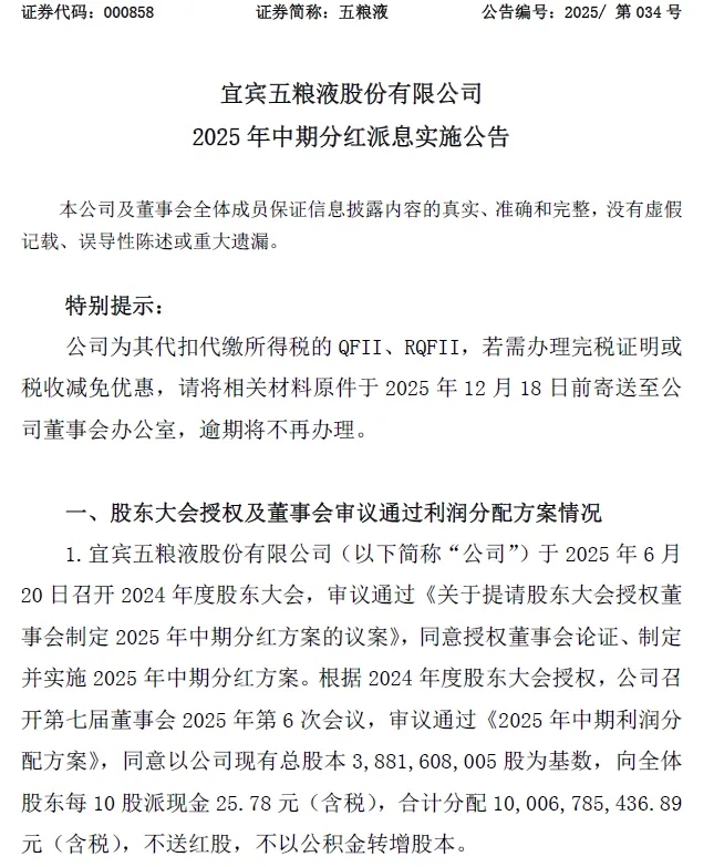
12月10日,《宜宾五粮液股份有限公司2025年中期分红派息实施公告》发布。公告显示,五粮液拟以总股本3,881,608,005股为基数,向全体股东每10股派现金25.78元(含税),合计派现约100亿元,股权登记日为2025年12月17日,除权除息日为2025年12月18日。

【未经授权,严禁转载!联系电话028-86968276】
扫码查看
川观新闻 | 记者 郑茂瑜
2025-12-10 21:35
全文播报
生活
进入频道
川观新闻记者 郑茂瑜
12月10日,《宜宾五粮液股份有限公司2025年中期分红派息实施公告》发布。公告显示,五粮液拟以总股本3,881,608,005股为基数,向全体股东每10股派现金25.78元(含税),合计派现约100亿元,股权登记日为2025年12月17日,除权除息日为2025年12月18日。

【未经授权,严禁转载!联系电话028-86968276】