福州市教育局
最新通知!
福州这些中小学书记、校长获奖
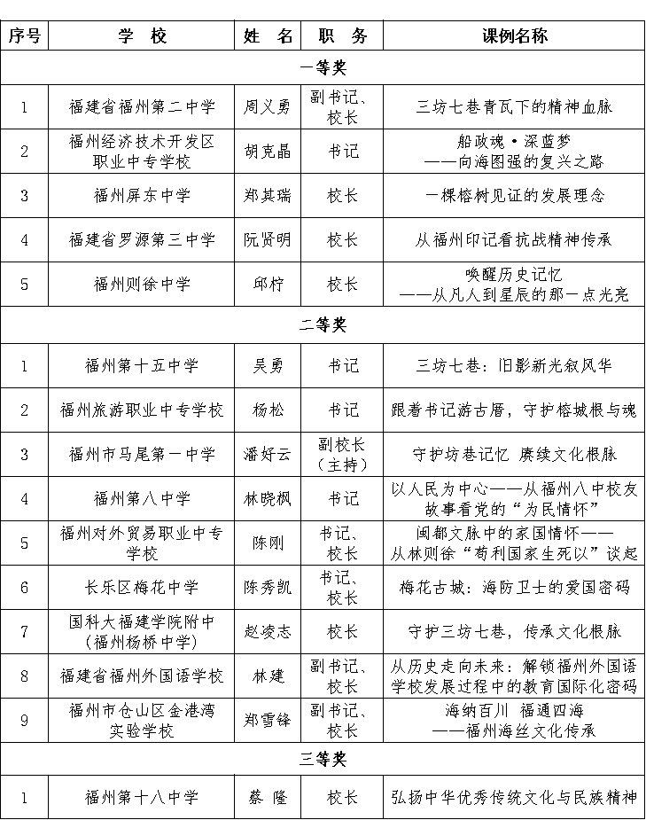
一等奖5名
二等奖9名、三等奖15名
福州市教育局关于公布
福州市第二届中小学书记、校长
“大思政课”教学展示活动
获奖名单的通知
榕教思〔2025〕31号
各县(市)区教育局,福州教育研究院,各市属中小学、中职学校:
根据《福州市教育局关于举办福州市第二届中小学书记、校长“大思政课”教学展示活动的通知》(榕教思〔2025〕7号),经组织申报、专家评审、集体研磨、现场展示等程序,活动共评选出一等奖5名,二等奖9名,三等奖15名。现将获奖名单予以公布(见附件)。
各地各校要以教学展示活动为载体,压实思政课建设“第一责任人”责任,落实好中小学党组织书记、校长“带头走进课堂,带头推动思政课建设,带头联系思政课教师”要求,引领带动学校思政课建设走深走实。书记、校长要持续发挥“头雁效应”,以实际行动为思政课教师树标杆、作表率,推动形成上下联动、全员参与的思政课建设良好格局。
附件:福州市第二届中小学书记、校长“大思政课”教学展示活动获奖名单
福州市教育局
2025年12月1日
快来看看有你认识的
来源:福州教育
【未经授权,严禁转载!联系电话028-86968276】
