川观新闻记者 宁宁
7月2日证监会网站显示,四川腾盾科创股份有限公司(简称腾盾科创)在四川证监会辅导备案,辅导机构为中金公司。7月3日,该企业向记者证实了正在冲刺A股上市的消息。这是继纵横股份、中无人机、立航科技成功上市后,四川又一家向A股市场发起冲刺的无人机企业。

腾盾科创创立于2016年,是国内智能飞行器研发制造及其应用技术发展的头部企业,国家级专精特新“小巨人”企业。公司下设腾盾科技、腾盾商用、腾英航空、良远科技、极赛斯科技、北京腾盾等子公司。
企业产品主要包括固定翼无人机、水陆两栖无人机等,先后研制出了全球首款的双发、三发、四发大型固定翼无人机与国内首款水陆两栖无人机。其自主研制的双尾蝎系列、混江龙、没羽箭以及无人运输机等无人机系统,已广泛应用于应急救援、气象服务、广域巡护、航空运输等领域。

“双尾蝎A”无人机。企业供图

“混江龙”水陆两栖无人机。企业供图
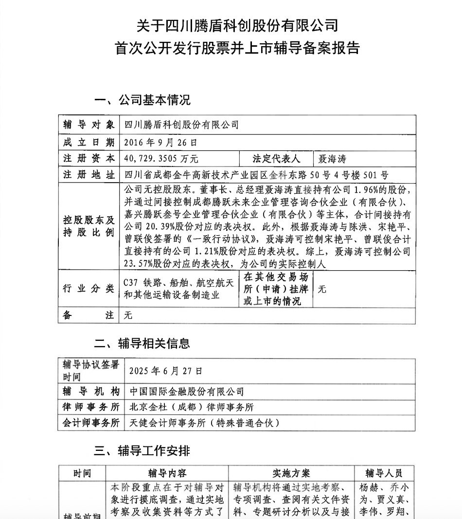
公开信息显示,今年6月腾盾科创完成新一轮股权融资。在股权结构上,辅导文件显示,腾盾科创无控股股东。董事长、总经理聂海涛合计间接持有公司20.39%股份对应的表决权。此外,根据聂海涛与陈洪、宋艳平、曾联俊签署的《一致行动协议》,聂海涛可控制宋艳平、曾联俊合计直接持有的公司1.21%股份对应的表决权。综上,聂海涛可控制公司23.57%股份对应的表决权,为公司的实际控制人。
当前,四川把低空经济列为“15+N”重点产业链,坚持高位推动,低空产品层出不穷,产业能级不断跃升,多样化拓展应用场景,去年低空经济产业营收突破200亿元,驶入发展快车道。
【未经授权,严禁转载!联系电话028-86968276】

科技是新型生产力。
厉害,我的四川。
四川无人机
科技独立自主
科技力量
祝贺顺利上市