川观新闻记者 范芮菱
端午节将至,假期期间(5月31日—6月2日)高速公路不免费。出行有哪些风险点,如何防范?5月28日,四川省公安厅交通管理总队发布端午出行提示。
“据研判,今年端午假期道路主要存在农村交通安全、货运车辆肇事、旅游客运事故、重点违法肇事、夏季汛期事故等五方面风险。”四川省公安厅交通管理总队相关负责人介绍。具体而言,当前农村陆续进入夏收夏种农忙时节,电动三、四轮汽车、拖拉机违法载人、面包车超员以及农机车辆违法上路行驶等违法行为易发高发;假日期间餐饮聚会、旅游出行、婚庆喜事、走亲访友等集会活动集中,可能存在酒驾醉驾、无证驾驶、“三超一疲劳”、违法载人等事故风险。
同时,正值汛期,强对流、强降雨天气多发,因路面积水、山体滑坡、泥石流以及视线不良导致的事故可能增多。由于天气日渐炎热,车辆因机件故障导致的事故也进入了高发期,易发生爆胎、自燃和危化品车辆泄漏、燃爆等事故。
如何安全出行?“出行前,请密切注意天气变化,关注实时路况,规划好出行路线,尽量避开高峰时段和危险路段。如果计划驾驶新能源汽车自驾游,可以事先查询沿途充电点位。”上述负责人说。如果车辆在道路上发生故障或交通事故,可使用地图“一键报警”功能。同时,牢记“车靠边、人撤离、即报警”九字警句,开启车辆双闪灯,将车辆迅速移至右侧路肩或就近停车带;车辆无法移动时,驾乘人员迅速下车,自行转移至安全地带,严禁在车内或公路逗留。
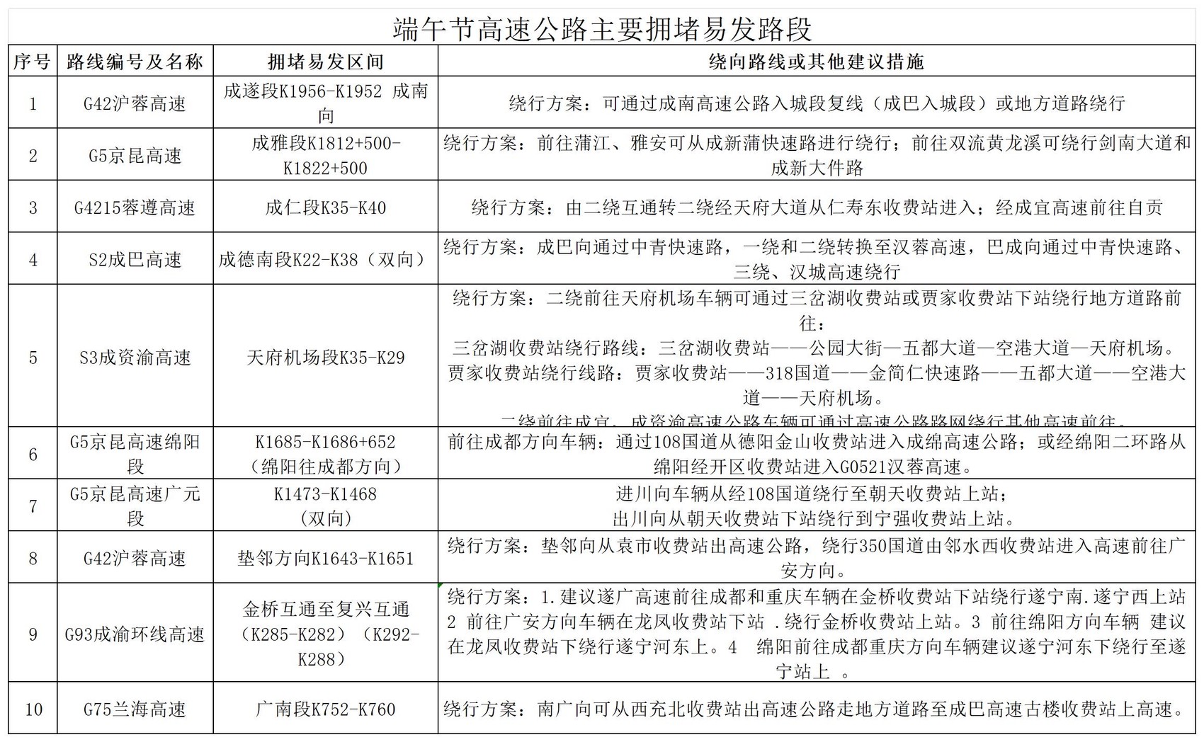
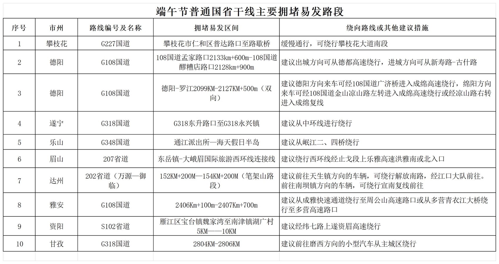
哪些路段易堵车,哪些道路正在施工需要绕行?一起来看→




【未经授权,严禁转载!联系电话028-86968276】

不急不急不免费
端午出行,安全为要。平安才是归途,谨慎方能致远,愿每位出行者都能平安顺遂,过个安心节!
“每逢佳节倍思亲”,端午节即将来临四川公安交警的及时提示是那么的温暖与温馨。同胞们,记住哈,出门听预报,避开事故多发地,切记安全才是第一的。
注意安全!放大假更需要提高安全意识!端午节期间正好是汛期,非必要不要去山区或江河湖海游玩,有安全才有喜乐!
安全第一
安全第一,平安出行。