川观新闻记者 江芸涵
川观新闻记者4月23日从四川省教育考试院获悉,四川省2024年上半年高等教育自学考试毕业申请工作即将开展,相关事项安排已确定。
【申请流程】
前置学历审核(线上)申请时间:2024年5月6日至11日(申请本科专业毕业的考生需提交前置学历审核)。
毕业(线上)申请时间:2024年5月20日至24日。
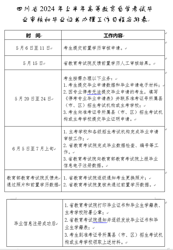
具体日程安排详见下表

申请自学考试专升本专业毕业的考生,须持具有学历教育资格的高等学校、高等教育自学考试机构颁发的专科(或以上)学历证书,要求可在中国高等教育学生信息网(网址:http://www.chsi.com.cn/,以下简称学信网)上查实且信息无误,并通过前置学历审核。
考生提交毕业申请,需缴纳毕业生审定费30元/人,其余业务办理无需缴纳费用。
考生在信息系统(网址:https://zk.sceea.cn)中按需提交前置学历审核或毕业申请,提交毕业申请后还需于2024年5月24日前向准考证号所属县(市、区)招生考试机构邮箱(附件2)或主考学校邮箱(邮箱地址详见院校相关公告)提交拍照或扫描清晰完整的电子申请材料进行初审(毕业申请流程图见下图)。

【特别注意】
考生提交毕业申请前须认真核对考籍个人信息(姓名、性别、身份证号、民族、照片),因个人信息不全、错误等原因造成本次毕业审核不通过的,由考生自行负责。考生需通过准考证号所属县(市、区)招生考试机构或主考学校申请补全信息,或在更改考籍工作规定时间内提交申请,更改正确后在下次毕业申请期间提交毕业申请。
毕业证书一经学信网注册后,毕业生信息将不可更改。
毕业证书和毕业生学籍档案具有唯一性,遗失后无法补办,请考生妥善保管。
办理毕业证书期间,不受理更改考籍、课程免试、省际转考等业务的申请。我省每年上、下半年均会开展更改考籍、课程免试、省际转考等业务,请考生每年在办理毕业证书之前,合理安排时间进行业务办理。
考生的毕业证书若遗失或损毁,可申请办理《四川省高等教育自学考试毕业证明书》。
【未经授权,严禁转载!联系电话028-86968276】
