最近,河南平顶山鲁山县的“牛郎织女”雕塑,成了当地“一景”。
从8月下旬开始,这座耗资超700万元的雕塑,成了社交媒体上的热点话题并持续发酵。这700多万都花到哪了?雕塑建设背后公司有何背景?此前备受关注的博主因就此事公开发声而收到“威胁邮件”又将如何处理?
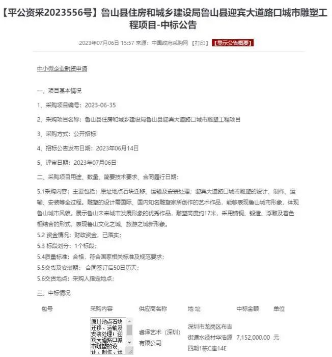
700多万花在哪?
中国政府采购网公开的中标公告显示,这座位于鲁山县迎宾大道路口城市雕塑工程项目,中标金额达到715.2万元,资金情况为“财政资金,已落实”。
按照该公告说法,项目采购内容主要包括:原址地点石块迁移、运输及安装处理;迎宾大道路口城市雕塑的设计、制作、运输、安装等全过程。
同时,“雕塑的设计需国际、国内知名雕塑家所创作的艺术作品,能够表现鲁山城市形象,体现鲁山城市风貌,展示鲁山未来城市发展形象的优秀作品。”
公告还明确,雕塑高度约17米,采用铸铜、锻造、浮雕及着色相结合的形式,表现鲁山文化之城、旅游之城新形象。

截图自中国政府采购网。
施工时间是否早于招标时间?
值得注意的是,涉及该雕塑的招标公告发布日期为2023年6月14日,采购方式为公开招标。今年7月6日项目评审后,中标公告同日发布。
前述公告显示,中标牛郎织女雕塑的是睿泽艺术(深圳)有限公司。
但据齐鲁晚报报道,当地不少居民反映,早在6月15日项目开标前,牛郎织女的底座就开始动工了。在抖音平台,有博主在6月23日发布了雕塑的基座已开始动工的视频。
若情况属实,则该雕塑施工时间早于项目招标时间,那么该公司是如何在招标还未完成时就知道自己会中标的?
营收2万多元,
为何能多次中标平顶山项目?
国家企业信用信息公示系统显示,睿泽艺术(深圳)有限公司原名深圳市国帝景观艺术有限公司,于2022年9月改为现名。

截图自国家企业信用信息公示系统。
中标公告所附的中小企业声明函显示,睿泽艺术(深圳)有限公司从业人员45人,营业收入2.6213万元,资产总额为709.83万元。

中标公告所附的中小企业声明函。
但就是这样一家营业收入2万余元的企业,多次中标平顶山市项目。记者在平顶山市政府采购网查询发现,这家企业在平顶山市就曾中标5个项目,其中有3个项目在鲁山县。
除了此番引发关注的牛郎织女主题雕塑,2018年,该公司中标宝丰县“程灏”雕塑、“程灏讲学”雕塑、“汝瓷烧制场景再现”雕塑,合同金额超423万元。2019年,该公司中标鲁山冶铁场景雕塑项目,中标金额162.12万元。2021年,公司中标鲁山县沙河景观雕塑(墨子、仓颉、元德秀铸铜雕塑),合同金额90万元。同年,公司中标汝州市沙滩公园景观雕塑项目,中标金额92.9万元。

评标委员会评分汇总表。
而根据河南媒体报道,2020年2月,鲁山县才正式脱贫摘帽。
那么,这家公司此前多次中标是否合规?2019年,鲁山县还未脱贫时,就耗费上百万元招标雕塑项目,又是否合规?这些亦成为网友关注的问题。
中标公司老板有多个山寨头衔,
企业信誉却满分?
国家企业信用信息公示系统显示,睿泽艺术(深圳)有限公司成立于2011年12月,法定代表人为马珮雯,注册资本600万人民币。公司由马云亮、马珮雯共同持股,马云亮持股75%,为公司实控人。
据多家媒体报道,马云亮参与该牛郎织女雕塑的设计。
在百度百科词条中,马云亮的身份是“艺术评论家、策展人”。此外,马云亮还有多个头衔。
“投资临夏”微信公众号今年4月发布的一篇文章中提及,3月28日,中国城市雕塑建设研究院马云亮院长一行到和政县对文旅产业、农产品加工产业考察调研。

“马氏一家亲”微信公众号截图。
中新财经记者还发现,“马氏一家亲”微信公众号发布的“2015中华马氏宗亲(深圳)大会暨中华马氏宗亲总会成立大会邀请函”中,大会联系人包括马云亮。彼时,马云亮的职务为中国文化经济促进会执行会长,邀请函中还公布了马云亮的联系电话。根据天眼查公开的信息,该联系电话与睿泽艺术2016年报中提供的企业联系电话一致。
但中新财经记者在全国社会组织信用信息公示平台查询发现,中国城市雕塑建设研究院、中国文化经济促进会均未在民政部门登记。


截图自全国社会组织信用信息公示平台(试运行)网站。
而在中标公告附件“各评委对所有投标人投标文件的分项评分明细”中,全部7名评委一致给睿泽艺术在企业信誉一栏打了满分3分,另外三家参标公司该项得分均为0分。
在招标过程中,当地政府是否对企业进行了有效的背景调查?这样一位有着多个“山寨”头衔的公司老板,如何在企业信誉评分中让全部评委给出满分?
参标公司间是否存在“合作”?
此外,前述“马氏宗亲大会”还包括一位名叫马素云的联系人。
巧合的是,参与牛郎织女雕塑招标的4家公司中,中地文化控股(深圳)有限公司法定代表人也叫马素云。
这两个“马素云”是否是同一人?如果是同一人,中地文化与马云亮的睿泽艺术是否在本次招标中存在“合作”的情况?
“有相关消息的话,会及时发布”
鲁山牛郎织女雕塑事件在舆论场发酵后,当地已先后成立两个调查组。
8月29日深夜,“鲁山融媒”公众号通报,鲁山县已成立联合调查组,在初步调查的基础上,决定依规依纪对负有直接责任的县住建局党组书记、局长党某某予以免职,对县住建局工作人员李某某言辞不当的行为给予政务记大过处分,对社会关注的项目设计、工程造价、招标流程等问题进行全面审查。
8月31日,“平顶山发布”公众号发布通报,就广大群众关注的鲁山县牛郎织女爱情主题雕塑一事,平顶山市委、市政府已成立由住建、财政、审计、纪委监委等部门组成的联合调查组开展深入、全面的调查审查工作,调查结果将及时向社会公布。

“平顶山发布”公众号截图。
此前,知名导游“小黑诸鸣”称因就此事公开发声而收到“威胁邮件”。9月1日,“小黑诸鸣”工作人员向中新财经记者证实,已经向派出所报案,警方受理后,调查估计需要一段时间。“另外,鲁山县政府说不是他们干的,并进行了道歉。”
中新财经记者也致电平顶山市政务服务热线,对方表示,“现在平顶山市相关部门已经发起调查,但目前还没有公布进展。有相关消息的话,会及时发布。”
记者也拨打了睿泽艺术、中地文化的多个联系电话,但均未接通。
【未经授权,严禁转载!联系电话028-86968276】

少搞形象工程
猫腻可多?
还原真相。
很显然,内中必有官商相关的勾结,违法侵占公财必须严肃惩治腐败。