川观新闻记者 陈婷
8月26日,2022年川渝气候生态品牌发布会在成都举行。品牌发布会由四川省气象局、重庆市气象局主办,四川省文化和旅游厅、重庆市文化和旅游发展委员会协办。大会以“富氧巴蜀 宜居川渝”为主题,分别从“宜居川渝”“避暑川渝”“富氧巴蜀”“食在川渝”“游在巴蜀”五个方面向公众推介川渝地区的气候特色优势地和产品,助力更多周边产业驶入高质量绿色发展“快车道”。

2022年川渝气候生态品牌发布会现场。
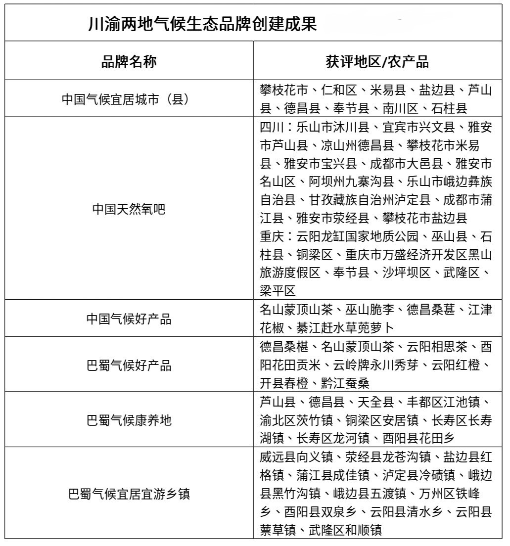
记者从会上获悉,经国家气候中心评选认定,四川省攀枝花市获评“中国气候宜居城市”,成为全国首个全域创建中国气候宜居城市的市级城市。至此,四川省共有6个市(县)已成功创建“中国气候宜居城市(县)”。
近年来,川渝两地以创建气候生态品牌为抓手,积极促进气候资源开发利用。截至2021年,川渝共有23个县和风景区获评“中国天然氧吧”、1个市和8个县获评“中国气候宜居城市(县)”,巫山脆李、蒙顶山茶、江津花椒、綦江赶水草蔸萝卜、德昌桑葚5个农产品获评“中国气候好产品”。

会上,中国气象局公共气象服务中心发布了《川渝氧吧绿皮书》。绿皮书显示,川渝“中国天然氧吧”地区平均森林覆盖率为63.85%,高于全国平均水平2.7倍;年平均负(氧)离子浓度为3154个/cm³,其中,盐边县最高,为4804个/cm³;有19个地区空气优良天数占全年比重超90%,九寨沟县、泸定县、德昌县达到100%;气候舒适时长处于4至10个月之间,平均为7个月。基于此,川渝两地气象、文旅部门共同发起“森呼吸·川渝吸氧之旅”氧吧旅游精品路线,以期汇聚一体化合力,带动周边产业深度融入,实现相互赋能。
同时,为促进休闲农业、乡村旅游、森林康养产业发展,川渝气象部门打造了极具地方特色的“巴蜀气候标志”,包含“巴蜀气候好产品”“巴蜀气候康养地”“巴蜀气候宜居宜游乡镇”三个子品牌。
“接下来,四川、重庆两地气象部门还将深入挖掘巴山蜀水的独特气候禀赋,打造更多川渝气候靓丽品牌。”四川省气象局局长杨卫东告诉记者,对标绿色低碳和气象高质量发展的新方向、新要求,川渝气象部门将携起手来,充分发挥气象在生态文明建设和绿色低碳发展中的服务支撑作用,让气象资源赋能川渝经济和社会发展。
(文中图表由四川省气象局提供,摄影 江涛)
【未经授权,严禁转载!联系电话028-86968276】
