川观新闻记者 李欣忆
5月9日,川观新闻记者从四川省发展改革委获悉,日前省发展改革委、省能源局印发《四川省“十四五”可再生能源发展规划》(以下简称《规划》)。“十四五”期间,四川将新增可再生能源装机(包括水电、风电、光伏发电、农林生物质发电、垃圾发电、地热发电)超过4100万千瓦,到2025年,四川省可再生能源装机总量预计近1.3亿千瓦。
截至2020年底,全省可再生能源装机容量达8783万千瓦,占电力总装机的85.3%,基本确立清洁能源占主导的能源生产结构,但仍存在水库调节能力不足、丰枯出力矛盾较突出、电源送出通道稀缺等问题。

航拍白鹤滩水电站。三峡集团供图
省能源局相关负责人表示,“十四五”时期是推进碳达峰碳中和目标实施的第一个五年,也是我省可再生能源产业培育壮大和创新跨越的关键期。作为碳减排的重要措施,可再生能源将加快步入跃升发展新阶段,同时,技术不断进步使可再生能源迎来成本优势凸显的重大机遇,因此,四川将大力发展可再生能源,巩固提升可再生能源产业核心竞争力,加快构建以水电为主、水风光多能互补的可再生能源体系,形成以新能源为主体的新型电力系统,加快建成世界级优质清洁能源基地。
《规划》提出,“十四五”期间,四川省新增水电装机约2400万千瓦,风电约600万千瓦,光伏发电约1000万千瓦;至2025年底,水电装机突破1亿千瓦,风电突破1000万千瓦,光伏约1200万千瓦。

《规划》还明确了五大重点任务、上百个可再生能源重点项目。主要包括——
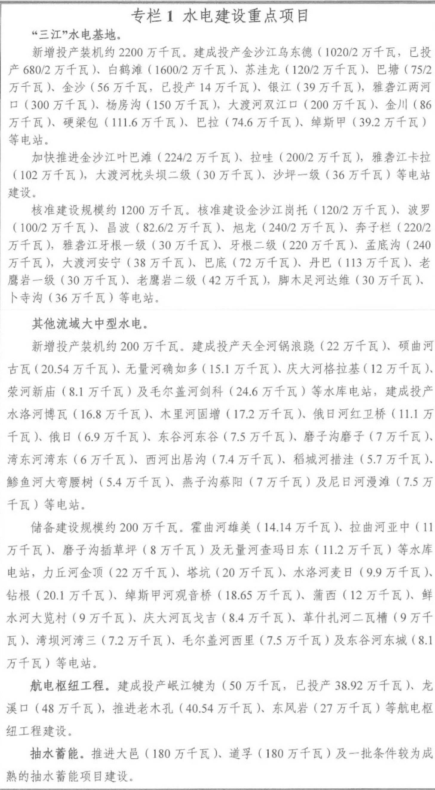
重点推进金沙江、雅砻江、大渡河“三江”水电基地建设。“十四五”新增投产装机约2200万千瓦,核准建设规模约1200万千瓦,建成投产乌东德、白鹤滩、苏洼龙、两河口、杨房沟、双江口、硬梁包等水电站。
有序推进其他流域大中型水电建设,“十四五”新增投产装机约200万千瓦。
有序建设抽水蓄能电站。对安宁河流域开展站址普查,对利用上下游梯级水电站建设的混合式抽水蓄能电站,开展选点研究。

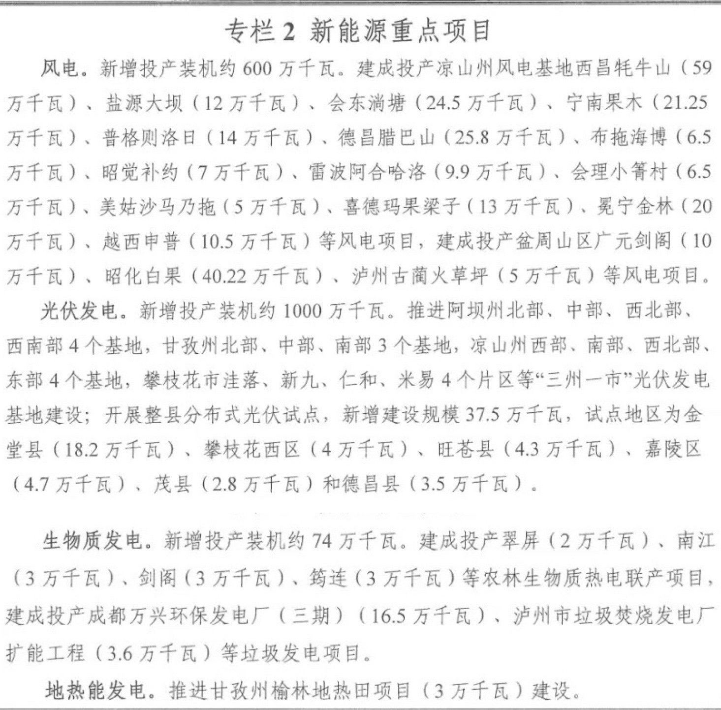
加快推进风光能源开发。加快推进凉山州风电基地建设,重点推进“三州一市”光伏发电基地建设,积极开展整县(市、区)屋顶分布式光伏开发试点。
稳步推进生物质能和地热能开发。积极开发川西高温地热资源丰富地区分布式地热电站试点,“十四五”新建规模3万千瓦。

图片来源于《规划》文件
【未经授权,严禁转载!联系电话028-86968276】

绿色能源,绿色发展!
为四川点赞!
蓝图绘就
越来越好,加油
大力发展再生能源,推进可持续发展
生态优,环境美。