川观新闻记者 魏冯
国内本土疫情仍在继续,中高风险地区持续增加,成都疾控提醒市民朋友,积极配合防疫工作,做好个人防护,共建抗疫屏障,共守健康家园。
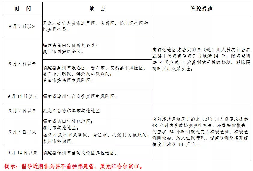
1、从这些地区来(返)蓉需主动报备。近期厦门、泉州、哈尔滨等多地出现本土病例,全国中高风险地区增加,市民朋友切不可放松警惕,特别提醒从这些地区来(返)蓉人员主动配合疫情防控工作,具体管控措施详见下表(表格来源:四川疾控)——
国内中高风险区来(返)川人员管理措施
2、非必要不前往疫情相关地区。鉴于当前疫情形势,如非必要,建议不要前往黑龙江省、福建省等中高风险地区,或有病例报告的区域旅行及出差。确需前往的,请提前向所在社区和工作单位报备,并做好个人防护。
3、做好健康监测,不适主动就诊。广大市民朋友,一旦出现发热、干咳、乏力、嗅觉味觉减退、鼻塞、流涕、咽痛、结膜炎、肌痛和腹泻等症状,请勿自行购药,佩戴好口罩到就近的发热门诊就诊,就诊途中请避免乘坐公共交通工具。
4、符合条件应尽快全程接种疫苗。请符合条件却仍未接种新冠病毒疫苗的市民朋友,尽快完成全程接种。
【未经授权,严禁转载!联系电话028-86968276】

防控疫情
防疫不松懈!
防疫不可松懈
积极配合
积极配合
积极配合