川观新闻记者 王若晔 曹凘源
4月30日,川观新闻记者从省地质灾害防治指挥部获悉,《四川省2026年地质灾害防治方案》(以下简称《方案》)于日前印发,提出今年全省地质灾害仍将呈多发频发态势,发生总体数量与常年平均水平相当。其中,川西高原北部、攀西地区东北部、龙门山区滑坡和泥石流,川南中低山丘陵区崩塌和滑坡发生数量较常年偏多。

5至9月的汛期是全省地质灾害的重点防范期,高峰时段在主汛期(6—8月),特别是特大暴雨、大暴雨、连日降雨、短时强降雨时段及雨后的2至3天,应予以重点关注。
在1至4月、10到12月的非汛期,盆周山区、攀西地区及川南地区,特别是乌蒙山区,应注意防范持续绵雨可能引发的崩塌、滑坡;川西高山峡谷区应注意防范冰雪冻融可能引发的滑坡、泥石流。工程建设活动诱发的地质灾害应以全建设周期为重点防范期。
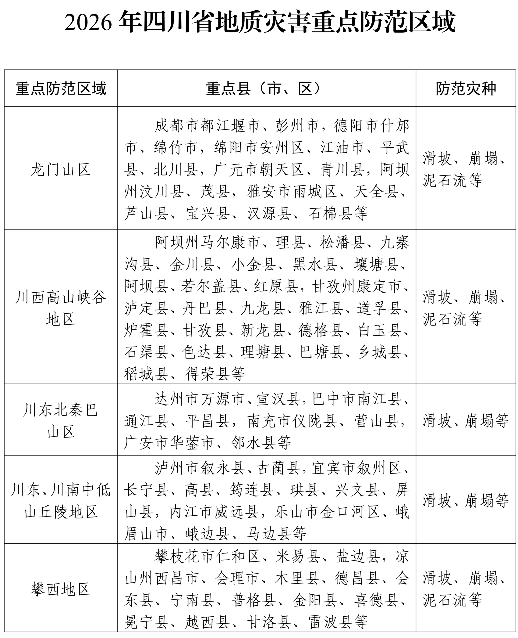
今年重点防治区为龙门山区、川西高山峡谷地区、川东北秦巴山区、川东川南中低山丘陵区、攀西地区等(详见下表)。
防护重点为位于地质灾害易发区的城镇、学校、医院、集市、农家乐、民宿、安置点、工矿企业等人口聚集区;高陡斜坡下方、泥石流沟口有人居住活动区;在建公路、铁路、水利、矿山、能源管网、大型深基坑(边坡)等重要工程建设活动区;交通干线沿线、旅游景区、森林火灾过火区以及重要基础设施周边区域。
《方案》明确逐级压紧压实防灾责任、突出抓好隐患风险动态排查等8项重点任务。
其中,强化科技赋能防灾减灾救灾方面,《方案》明确在雅安市、甘孜州抓好科技赋能防灾减灾救灾“揭榜挂帅”项目实施,加快科研成果的转化应用,切实为基层防灾减灾赋能。此外,重点做好乌蒙山区地质灾害防治场景开发与应用,并加强人工智能技术应用,推动地质灾害防治向数字化、智能化转型升级。

【未经授权,严禁转载!联系电话028-86968276】

四川正推动地灾防治从凭经验向靠数据、从被动应转向主动预判升级。用人工智能和大数据跑在灾害前面,这才是现代化防灾该有的样子。
早发现早预报
川观预警,地灾有“数”。科技揭榜挂帅,AI智能“防”身,为乌蒙山区“滑坡”人生上保险。
四川地灾防治再升级,科技+制度+意识三管齐下。面对多发频发的态势,这份方案既有全局部署,又有精准落点,为全年防灾筑起了“铜墙铁壁”。
多了解一下