近日,“海河牛奶旗舰店直播间涉黄”事件持续发酵。
主播带货言论低俗擦边
相关话题引关注
4月7日,有媒体报道称一牛奶品牌男主播直播带货时言论涉黄涉低俗,涉及“性暗示”、“性交易”及不雅动作,让人生理不适,相关话题引关注。
据悉,涉事直播账号为“海河牛奶旗舰店”,该旗舰店账号认证主体为天津市佰意电子商务有限责任公司。
天眼查显示,天津市佰意电子商务有限责任公司成立于2019年5月,其对外仅投资1家公司,名为天津市强欣电子商务有限责任公司。该公司于2024年7月被列入经营异常名录。据第三方平台显示,海河牛奶旗舰店近30日销售额为10万至25万元。
海河乳品致歉
终止与涉事经销商的合作并依法追责
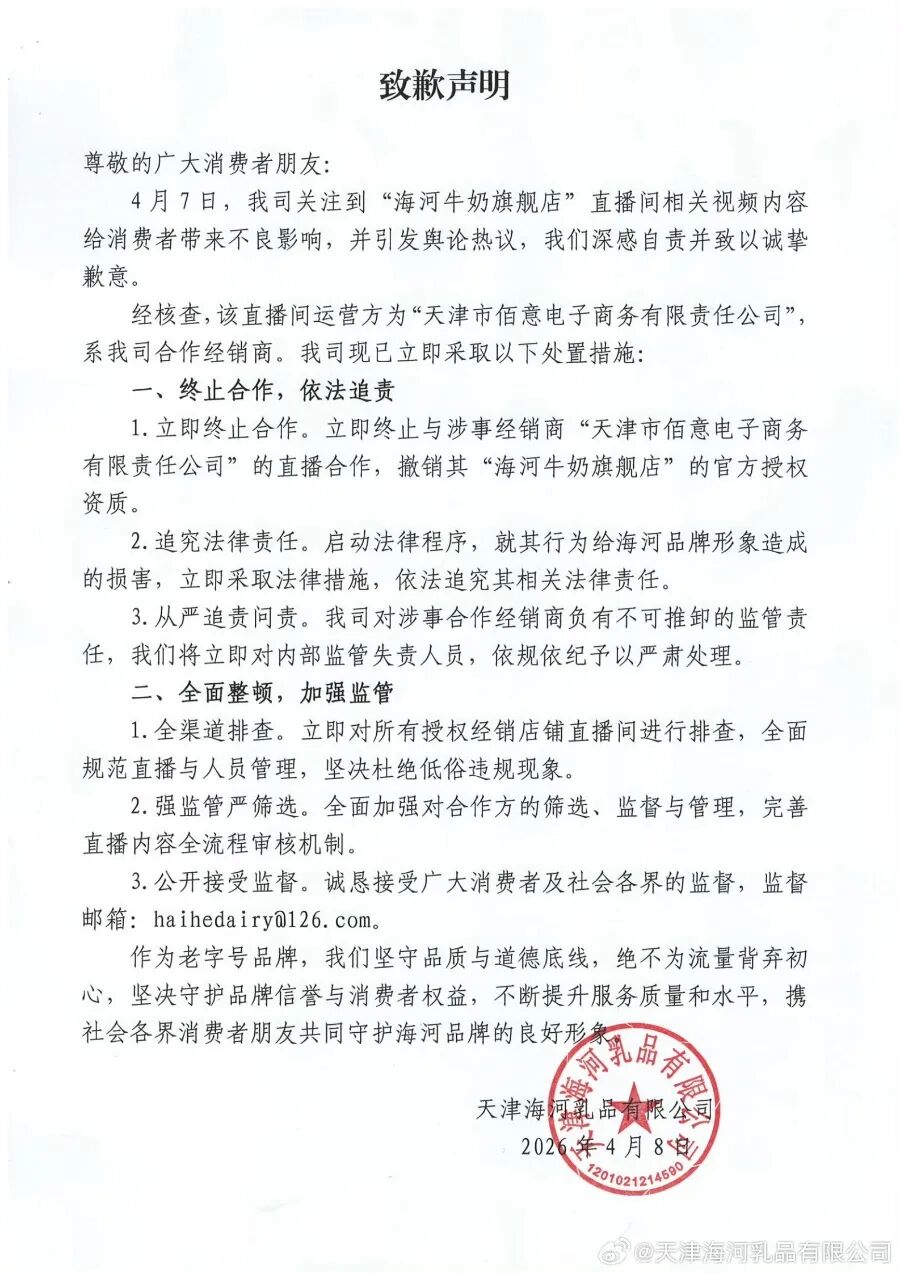
4月8日,天津海河乳品有限公司官方发布致歉声明,宣布立即终止与涉事经销商的合作并依法追责。
海河乳品称,该公司关注到“海河牛奶旗舰店”直播间相关视频内容给消费者带来不良影响,并引发舆论热议,其深感自责并致以诚挚歉意。经核查,该直播间运营方为“天津市佰意电子商务有限责任公司”,系公司合作经销商。
目前,海河乳品称其已立即终止与涉事经销商“天津市佰意电子商务有限责任公司”的直播合作,撤销其“海河牛奶旗舰店”的官方授权资质。并启动法律程序,就其行为给海河品牌形象造成的损害,立即采取法律措施,依法追究其相关法律责任。
海河乳品还称,其对涉事合作经销商负有不可推卸的监管责任,将立即对内部监管失责人员,依规依纪予以严肃处理。
此外,海河乳品表态,立即对所有授权经销店铺直播间进行排查,全面规范直播与人员管理,坚决杜绝低俗违规现象。全面加强对合作方的筛选、监督与管理,完善直播内容全流程审核机制。
公开信息显示,“海河”品牌创立于1957年,并于2024年被认定为“中华老字号”。
相关直播间店铺商品已不可见
4月8日上午,有媒体记者发现相关直播间店铺商品已不可见,商品主页显示“商品上架中”。电商平台客服表示商品不可见可能是商家已自行下架,并将主播低俗言论行为反馈至相关部门核查。
天津市滨海新区市场监督管理局工作人员表示,目前相关部门正在跟进处理此事,事件所涉及的企业都会进行调查。
律师:企业不能因委托第三方运营而完全免责
事发后,天津海河乳品有限公司发布致歉声明,称立即终止与涉事经销商“天津市佰意电子商务有限责任公司”的直播合作,撤销其“海河牛奶旗舰店”的官方授权资质。这种紧急“止损”是分内之事。但企业仅靠与合作方割席恐怕还不够,还需对合作准入、日常监督与内容审核的全流程进行严肃检视。堵住制度漏洞,别让“老字号”的品牌信誉,为合作方的失范行为买单。
北京德和衡律师事务所高级权益合伙人陈燕红表示,作为品牌方,其直播间以“海河牛奶旗舰店”名义经营,可能被认定为品牌授权合作关系,依据广告法规定,广告应当真实、合法,以健康的表现形式表达广告内容,符合社会主义精神文明建设要求,海河公司作为广告主,对广告内容合法性负有审核义务,不能因委托第三方运营而完全免责,或将承担相应的民事与行政责任。
在民事责任上,消费者及公众可要求其赔礼道歉、消除不良社会影响。尽管公司已终止合作并追责,但仍存在承担责任的风险。在行政责任上,依据广告法规定,若执法机构认定海河公司对合作经销商及直播间未尽到充分审核与监督义务,可能责令其停止相关违法行为并处以罚款。
直播公司及主播的行为或违反多项法律法规,并可能需承担行政责任、民事责任等多层次的法律后果。
此外,依据电子商务法规定,平台必须对直播间运营者、主播进行身份核验、建立档案,发现违法内容应采取必要处置措施并上报,若明知或应知违法却未采取措施,可能需承担连带责任。
品牌的打造,来之不易。这起事件或许只是众多低俗带货案例中的一个,但它给所有品牌的警示是明确的:低俗不是流量密码,而是品牌毒药。
你可能关注的新闻
精准踩点!美伊停火前,9.5亿美元“空原油、多美股”
78亿变1亿!河南三地曝出巨额数据造假
来源:中国经济网微信综合法治日报微信、@天津海河乳品有限公司、人民网观点微信等监制:王薇薇 审核:彭金美
编辑:王俊杰 校对:刘畅(见习) 关注↓↓↓
【未经授权,严禁转载!联系电话028-86968276】
