广西三月三即将到来
全区14个设区市
联动180余个景区及乡村旅游区
推出200余项优惠措施
从5A级精品景区到特色乡村旅游区
从门票减免到消费折扣
这份“春假来广西,畅游畅购三月三”
景区、乡村旅游区优惠活动攻略请收藏!
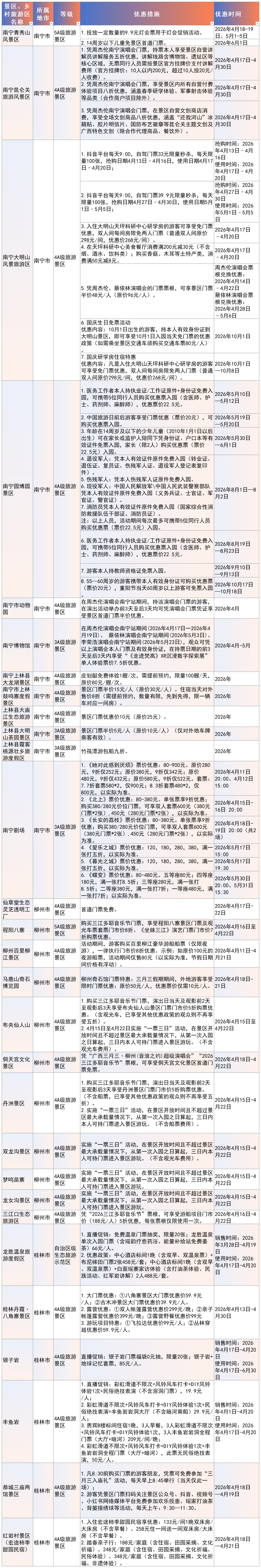
“春假来广西,畅游畅购三月三”
景区、乡村旅游区优惠活动
信息一览表
(具体活动信息以当地最新公告为准)
图源:青秀山
图源:两江四湖·象山景区
图源:广西程阳八寨景区
涠洲岛南湾鳄鱼山景区。图源:涠洲岛景区
图源:黄姚古镇景区
入场券开启预约!广西三月三开幕式七大单元潮玩拉满!速抢→
“三月三 趣广西”!4月18日盛大启幕,13项重点活动安排来了
来源丨广西文化和旅游厅
编辑丨朱映伊 张璨璨
责编丨何兴强 区双
总值班丨陈佳嘉 金凯乐
【未经授权,严禁转载!联系电话028-86968276】
