清明假期即将收尾
出去耍的小伙伴
在返程路上吗?
自驾返程的小伙伴注意啦~
七座及以下小型客车
通行高速免费
将于4月6日24时截止
高速公路以车辆驶离收费站
收费车道的时间为准
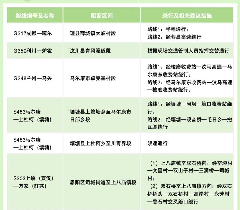
返程哪些高速公路路段易拥堵?
哪些普通国省干线路段易拥堵?
转发收藏,注意绕行
↓↓↓
成都今日下雨+大风
成都市气象台4月6日7时发布天气预报,预计6日白天阴天有间断小雨,气温15~23℃,中心城区阴天有间断小雨,气温16~22℃。
6日白天:阴天有阵雨或雷雨,雨量小到中雨,东部个别地方大雨,并伴有短时阵性大风,气温15~23℃;中心城区,阴天有阵雨或雷雨,雨量小到中雨,个别地方大雨,并伴有短时阵性大风,气温16~22℃。
6日晚上到7日白天:阴天间多云,夜间有阵雨,气温13~23℃;中心城区,阴天间多云,夜间有阵雨,气温14~22℃。
7日晚上到8日白天:阴天间多云,夜间有分散阵雨,气温14~24℃;中心城区,阴天间多云,夜间有分散阵雨,气温15~23℃。
成都地铁延时运营
4月6日,成都地铁线网各线延长运营服务时间50—60分钟。
来源:四川日报、四川省交通运输厅、成都气象、成都地铁
编辑 唐维灿
责编 郑姗姗
审核 张菲菲
【未经授权,严禁转载!联系电话028-86968276】
