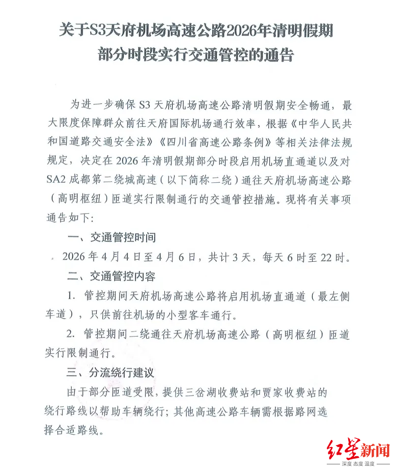
4月1日,红星新闻记者从四川高速公安一分局获悉,2026年清明假期(4月4日至4月6日)每天早6点到晚10点,S3天府机场高速公路将启用机场直通道(最左侧车道),SA2成都第二绕城高速(以下简称:二绕)通往天府机场高速公路(高明枢纽)匝道将限制通行。具体如下图:
注意,清明节高速公路免费通行
据交通运输部消息,2026年清明节假期,7座以下(含7座)小型客车上高速公路继续免收通行费,免费通行时间为4月4日0时至4月6日24时,共计3天。
免费时间怎么算?
高速公路以车辆驶离收费站收费车道的时间为准。
走人工通道上高速,不建议在ETC车道下高速。建议各位车主尽量选择同一类型车道(即在哪个通道上的就在哪个通道下),以免造成不必要的麻烦,尤其是ETC车辆。
特别是在人工通道上的高速,下高速时不要选择ETC通道,否则将无法正常通行,因没有入口信息,出口栏杆机不会抬杆,只能折返至人工车道驶出。
转发提醒
红星新闻记者 闫晓峰 综合央视新闻
【未经授权,严禁转载!联系电话028-86968276】
