清明假期即将到来
为充分发挥公共体育场馆的服务功能
丰富广大健身群众的假期生活
河南省多个公共体育场馆设施
将免费或低收费开放
快来看看你身边开放的体育场所
一起运动起来吧!
温馨提示
去运动前记得关注场馆开放信息
部分场馆需要提前预约
郑州市
开封市
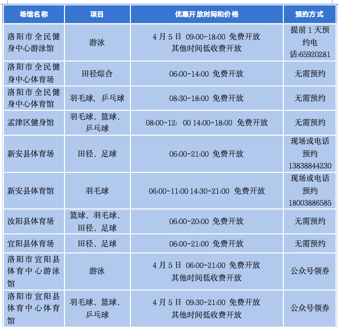
洛阳市
平顶山市
安阳市
鹤壁市
新乡市
焦作市
濮阳市
许昌市
漯河市
三门峡市
南阳市
商丘市
信阳市
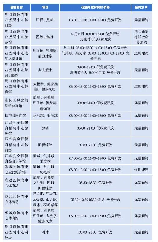
周口市
驻马店市
济源市
版权归属原作者,如有侵权请联系
来源:河南发布
美编 | 胡昭毅 责编 | 金 玉 明 涛 监制 | 王 蕾
【未经授权,严禁转载!联系电话028-86968276】
