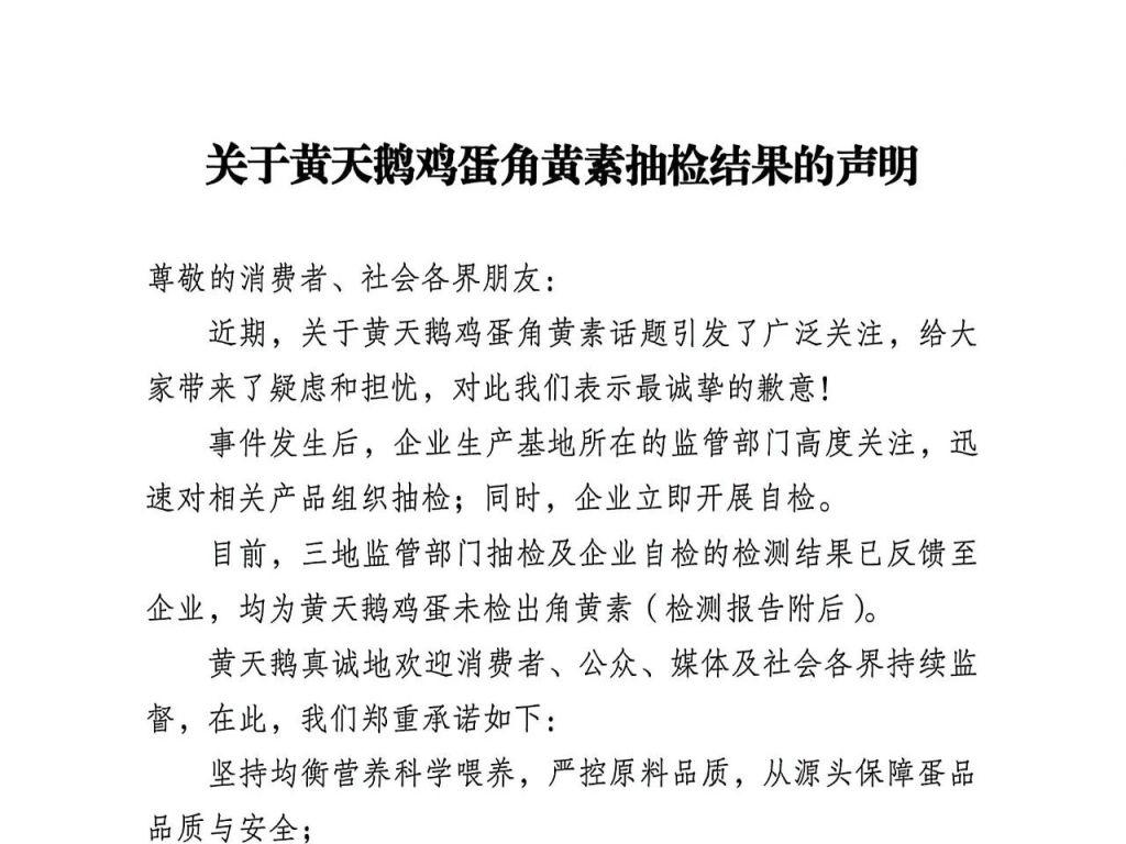
今日,黄天鹅微信公众号发布关于黄天鹅鸡蛋角黄素抽检结果的声明:
附件1-自检报告
附件2-长兴县抽检报告
附件3-原州区抽检报告
附件4-盐亭县抽检报告
此前报道
黄天鹅最新公告
编辑丨刘嘉言
来源丨黄天鹅
【未经授权,严禁转载!联系电话028-86968276】
扫码查看
津云
2026-03-25 16:17
全文播报
今日,黄天鹅微信公众号发布关于黄天鹅鸡蛋角黄素抽检结果的声明:
附件1-自检报告
附件2-长兴县抽检报告
附件3-原州区抽检报告
附件4-盐亭县抽检报告
此前报道
黄天鹅最新公告
编辑丨刘嘉言
来源丨黄天鹅
【未经授权,严禁转载!联系电话028-86968276】