3月21日,《黑龙江省国民经济和社会发展第十五个五年规划纲要》正式对外发布。在完善现代化综合交通运输体系方面,纲要提出:
着眼通极达海、跨境联通,构建以哈尔滨为中心,向北通达俄远东和北极地区,向东经符拉迪沃斯托克(海参崴)出日本海抵日韩,向西通过俄西伯利亚、贝阿铁路抵俄罗斯腹地及欧洲,向南联通渤海湾港口群出海融入东北海陆大通道,全面提升跨境通道运输效能,形成高效互联的国际交通圈。
突出多向辐射、省际畅通,有序打通经牡丹江、哈尔滨、大庆、齐齐哈尔的6条南向出省通道和经齐齐哈尔、黑河的4条西向出省通道,逐步形成由高速铁路、高速公路、普速铁路、普通国省道及四通八达的国内航空航线网络共同构成的国内交通圈。
立足全域覆盖、均衡高效,推进“5纵2横1边”省内交通网络建设,形成以高速铁路、运输机场连通主要城市,高速公路、普速铁路覆盖重要节点,水路交通发挥辅助功能的省内交通圈。
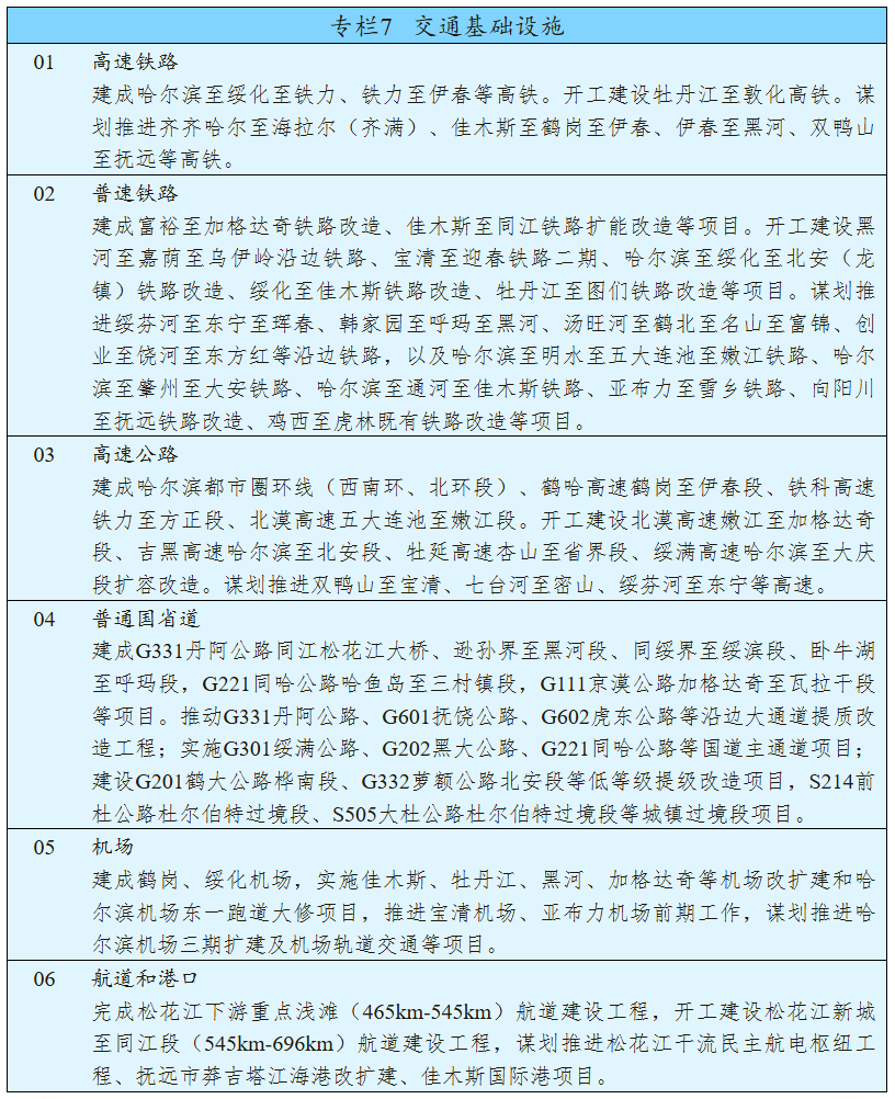
黑龙江省“十五五”交通重点项目分布图在铁路方面,提出:
“促进省际省内高铁互联互通,加快建设省内高铁网络,形成以哈尔滨为中心、联通十个市的两个半小时高铁交通圈,高铁里程突破1600公里。力争打通省际铁路“断头路”,完善省内普速铁路结构,加快普速铁路提档升级,系统规划建设沿边铁路,进一步提升全省铁路通达范围,普速铁路里程突破6000公里,铁路电气化率达到49%。”交通基础设施及铁路重点项目清单包括以下项目:
一、建成项目
包括哈尔滨至铁力至伊春高铁、富裕至加格达奇铁路改造、佳木斯至同江铁路扩能改造等3个项目。
其中哈尔滨至伊春高铁计划在2026年年内开通,这也是“十五五”东北地区开通的首个高铁项目和我国在建最北高铁项目。建成后哈尔滨坐火车到伊春,将从现状最快7个小时缩短到2个小时左右。届时,伊春西站也将超过齐齐哈尔南站,成为我国最北的高铁站。
我国最东高铁站-双鸭山西站
我国最北高铁站-伊春西站
佳木斯至同江铁路扩能改造于2024年5月开工,工期3年,将于2027年5月建成。建成后中俄同江口岸后方线路通过能力将提升3倍,口岸货物进出口运量有望增长40%以上。
富裕至加格达奇铁路改造工程已于2025年8月开工,计划2028年1月底建成,项目也是我国目前在建最北的铁路改造工程。建成后,加格达奇至哈尔滨最快运行时间将由最快8.5小时缩短至6.5小时左右,并将开行动力集中型动车组。
黑龙江省“十四五”铁路规划示意图
二、开工项目
包括牡丹江至敦化高铁,黑河至嘉荫至乌伊岭沿边铁路、宝清至迎春铁路二期、哈尔滨至绥化至北安(龙镇)铁路改造、绥化至佳木斯铁路改造、牡丹江至图们铁路改造等6个项目。
其中牡丹江至敦化高铁已完成可研审查,正推进可研批复相关前期工作,已明确为2026年计划开工项目,将打通沈阳至佳木斯高铁通道,也是东北地区“十五五”首条开工的高铁项目。
普速铁路的5个项目均已纳入国家中长期铁路网规划。其中黑河至嘉荫至乌伊岭铁路进展最快,已明确纳入国家“十五五”规划纲要并完成可研评审,有望在2027年开工建设。宝清至迎春铁路二期已进入初步设计阶段,其余项目或陆续在“十五五”期间启动前期工作。
2016年国家中长期铁路网规划黑龙江部分
三、谋划推进项目
高铁包括:齐齐哈尔至海拉尔、佳木斯至鹤岗至伊春、伊春至黑河、双鸭山至抚远等4个项目。
其中齐齐哈尔至海拉尔高铁即国家“八纵八横”高铁网的齐海满高铁,已纳入国家“十四五”铁路规划的研究项目。但从内蒙古的规划来看,“十五五”将优先实施齐海满既有线开行动车工程。
佳木斯至鹤岗至伊春高铁则是黑龙江省“十五五”规划首推的高铁项目,也是有望纳入国家“十五五”的重点项目,已开展前期研究。项目建设将打通哈伊高铁“断头路”,构建黑龙江省中部“哈尔滨-伊春-鹤岗-佳木斯-牡丹江”区域高铁环线。
另外的伊春至黑河、双鸭山至抚远高铁则属于更远期的谋划项目,将补齐黑龙江最北、最东两大方向的快速客运短板,实现高铁通口岸、高铁到边境,并结束我国最北地级市黑河市不通高铁的历史。
伊春至鹤岗至佳木斯高铁走向示意图
普速铁路包括已纳入国家中长期铁路网规划的4个沿边铁路项目:绥芬河至东宁至珲春、韩家园至呼玛至黑河、汤旺河至鹤北至名山至富锦、创业至饶河至东方红。韩家园至黑河等项目此前已完成可行性研究,开工时间待定。
另外还包括未纳入国家和省级规划的6个项目,包括哈尔滨至明水至五大连池至嫩江铁路、哈尔滨至肇州至大安铁路、哈尔滨至通河至佳木斯铁路、亚布力至雪乡铁路、向阳川至抚远铁路改造、鸡西至虎林既有铁路改造。
其中前3个项目均是哈尔滨“米”字型铁路网的组成部分,可填补相关区域铁路网空白,结束兰西、青冈、明水、拜泉、肇州、肇源、巴彦、木兰、通河等10余县市不通铁路的历史。
哈尔滨相关铁路规划示意图(仅供参考)
【未经授权,严禁转载!联系电话028-86968276】
