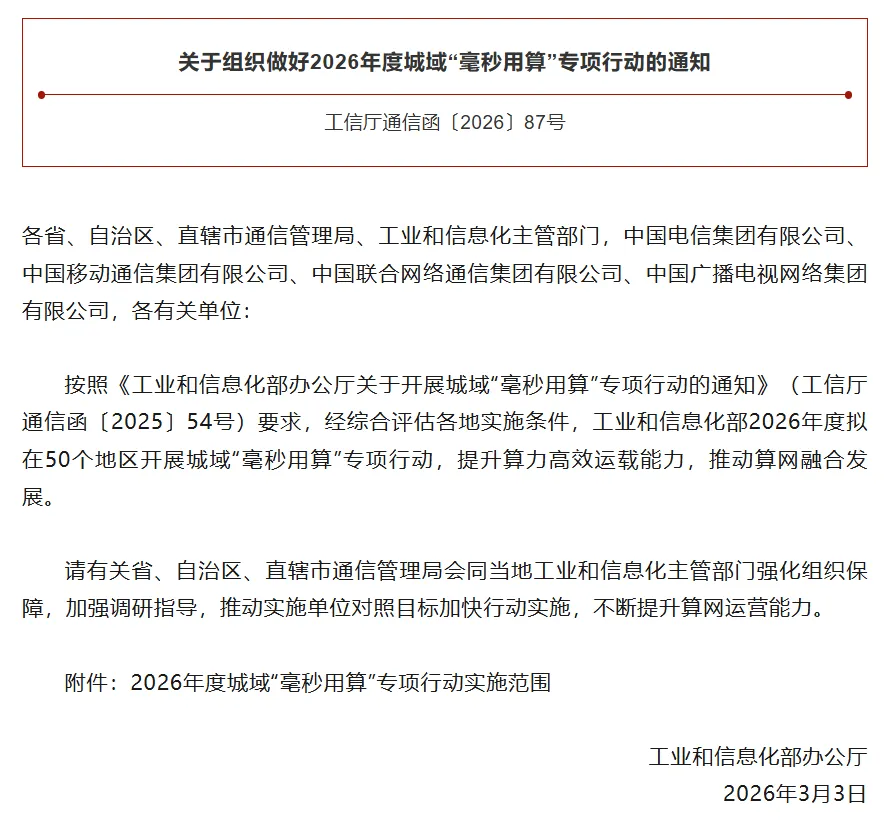
近日,工业和信息化部发布《关于组织做好2026年度城域“毫秒用算”专项行动的通知》,明确首批城域“毫秒用算”实施范围,覆盖31个省(区、市)的50个地市(区县),实施单位涵盖基础电信企业、新型互联网交换中心等多主体。其中,安徽合肥、芜湖两市入选首批名单。
合肥市成功入选
由合肥电信、合肥移动、合肥联通
3家运营商
(全省共6家运营商入选)
作为实施单位
提升算力高效运载能力
推动算网融合发展
“毫秒”
是一个极短的时间单位,一毫秒等于千分之一秒,从轻点鼠标到网页完全打开,这个看似瞬间的过程,一般需要200毫秒。
“毫秒用算”
就是构建高速、低时延的城域网络,让算力资源实现像水电一样的随用随取,为用户提供极速响应的算力服务体验,成为城市普惠的公共服务。
如今
这项“国家级行动”
正试图将打开网页的响应速度
压缩到10毫秒以内
根据工信部发布的工作部署,此次行动明确了三个具体目标:算力中心之间互连时延低于1毫秒,重点场所接入算力资源时延低于1毫秒,面向终端用户的算力应用,比如电脑、智能摄像头、工业智能设备等各类应用终端,时延不超过10毫秒。规划到2027年,全国将基本形成覆盖全域的城域毫秒用算网络能力体系,城域算力1毫秒时延圈覆盖率不低于70%。
随着数字技术与实体经济深度融合,算力正成为驱动经济社会创新的关键动能。这项“国家级行动”的落地,将为智慧医疗、智慧交通、工业互联网、智慧安防等对时延敏感、有高可靠性要求的应用提供坚实的高品质网络底座,并将为企业便捷获取算力资源、降低用算成本提供关键基础设施保障。
来源:工业和信息化部
编辑:汪宏学
点亮小❤️ 让更多人看到
【未经授权,严禁转载!联系电话028-86968276】
