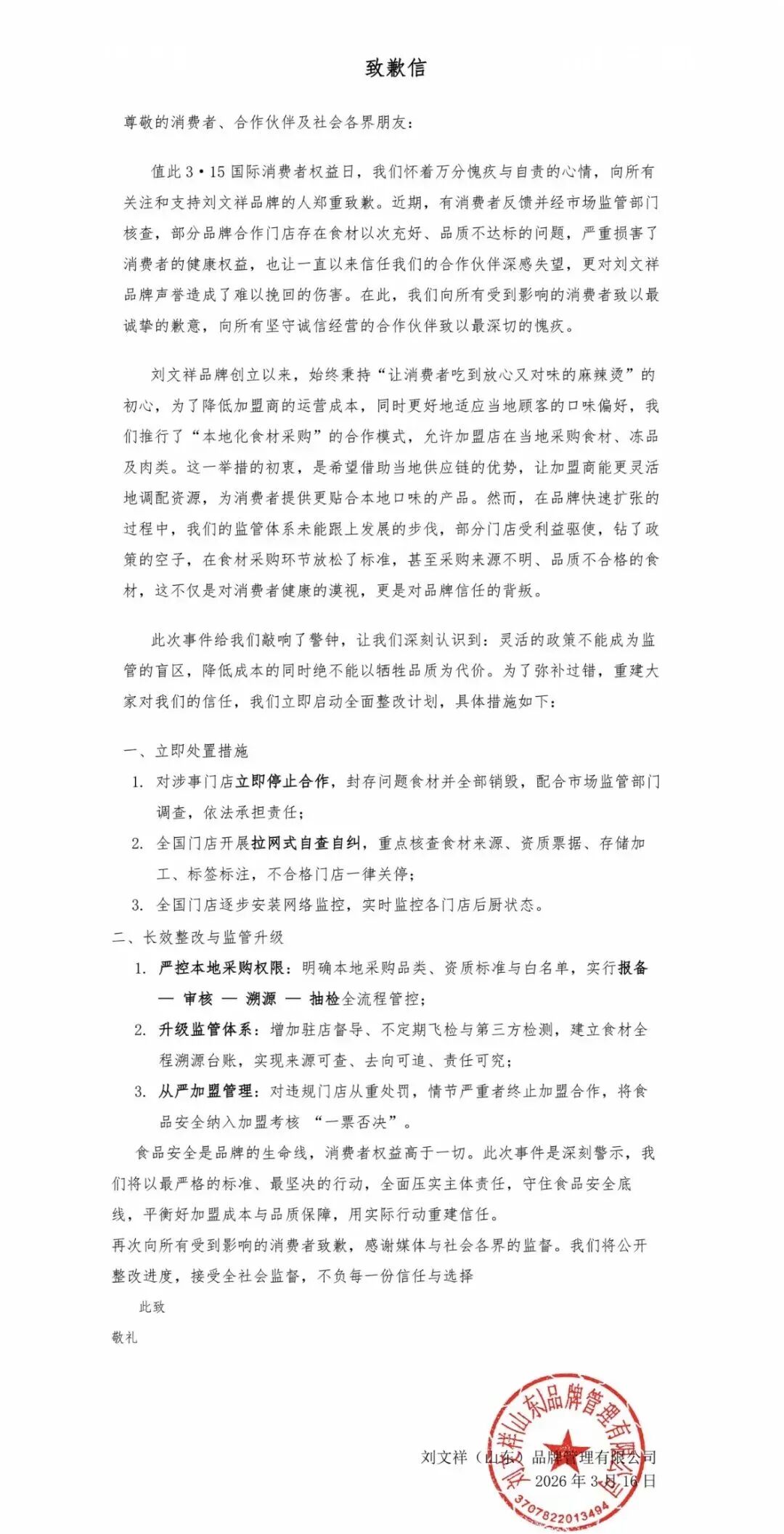
3月16日,针对多地“刘文祥麻辣烫”门店存在食材以次充好、品质不达标问题,刘文祥(山东)品牌管理有限公司发布致歉信。
该公司表示,立即启动全面整改计划,对涉事门店立即停止合作,封存问题食材并全部销毁,配合市场监管部门调查,依法承担责任;全国门店开展拉网式自查自纠,重点核查食材来源、资质票据、存储加工、标签标注,不合格门店一律关停;全国门店逐步安装网络监控,实时监控各门店后厨状态。
因短视频助推走红网络的麻辣烫品牌“刘文祥”,近日被曝光多家门店用鸭肉冒充牛肉、猪肉销售,全国多地的市场监管部门突击检查了其门店。
3月14日,福建综合频道《第一帮帮团》栏目报道,厦门一家刘文祥门店的肥牛卷,在外卖平台标注为肥牛/牛肉,店员也宣称是牛肉,实则产品包装袋显示为鸭肉。
漳州一家门店同样存在违规情况。店员向顾客介绍黑椒肉柳、闽南肉羹、蚝油肉片为猪肉,肥牛卷为牛肉,但记者核对后厨配料表后发现,这些食材的主要原料均为鸭肉。
面对质疑,有店员称:“牛肉都三四十一斤,我们才卖二十一斤,你觉得有可能是纯的牛肉吗?”
此外,喷火牛扒、麻辣肉片等食材,在线上平台标注为牛肉、猪肉,可线下门店店员却坦言,其实都是鸭肉。该门店外卖月销量达数千单。
同一款蚝油肉片,在不同外卖平台被分别标注为鸡肉和鸭肉,品类含糊不清。
3月14日晚,福建多地市场监管部门展开行动,突击检查刘文祥门店。目前,部分涉事门店已被要求立即进行整改。市场监管部门表示,将对以假冒真、虚假宣传的行为依法从严查处,并对辖区内所有连锁门店进行拉网式排查。
同样在14日,乌鲁木齐市高新区市场监管局也发布了“突击检查刘文祥”的视频。从现场画面看,刘文祥门店后厨的环境堪忧。原料、碗碟等直接堆放在地上,后厨还有纸盒、鞋子等杂物。
而售卖的“真牛肉培根片”,则是主要成分为鸭肉的“牛肉风味烟肉片”。
来源:“刘文祥麻辣烫”、长安街知事
【未经授权,严禁转载!联系电话028-86968276】
