3月14日,“刘文祥鸭肉当猪肉牛肉卖”的相关话题冲上热搜。有媒体调查后发现,多家刘文祥门店存在食材以次充好、标注混乱等问题。3月14日晚,福建多地市场监管部门展开行动,突击检查刘文祥门店。目前,部分涉事门店已被要求立即进行整改。【点击查看此前报道】
3月16日,刘文祥发布致歉信,内容如下:
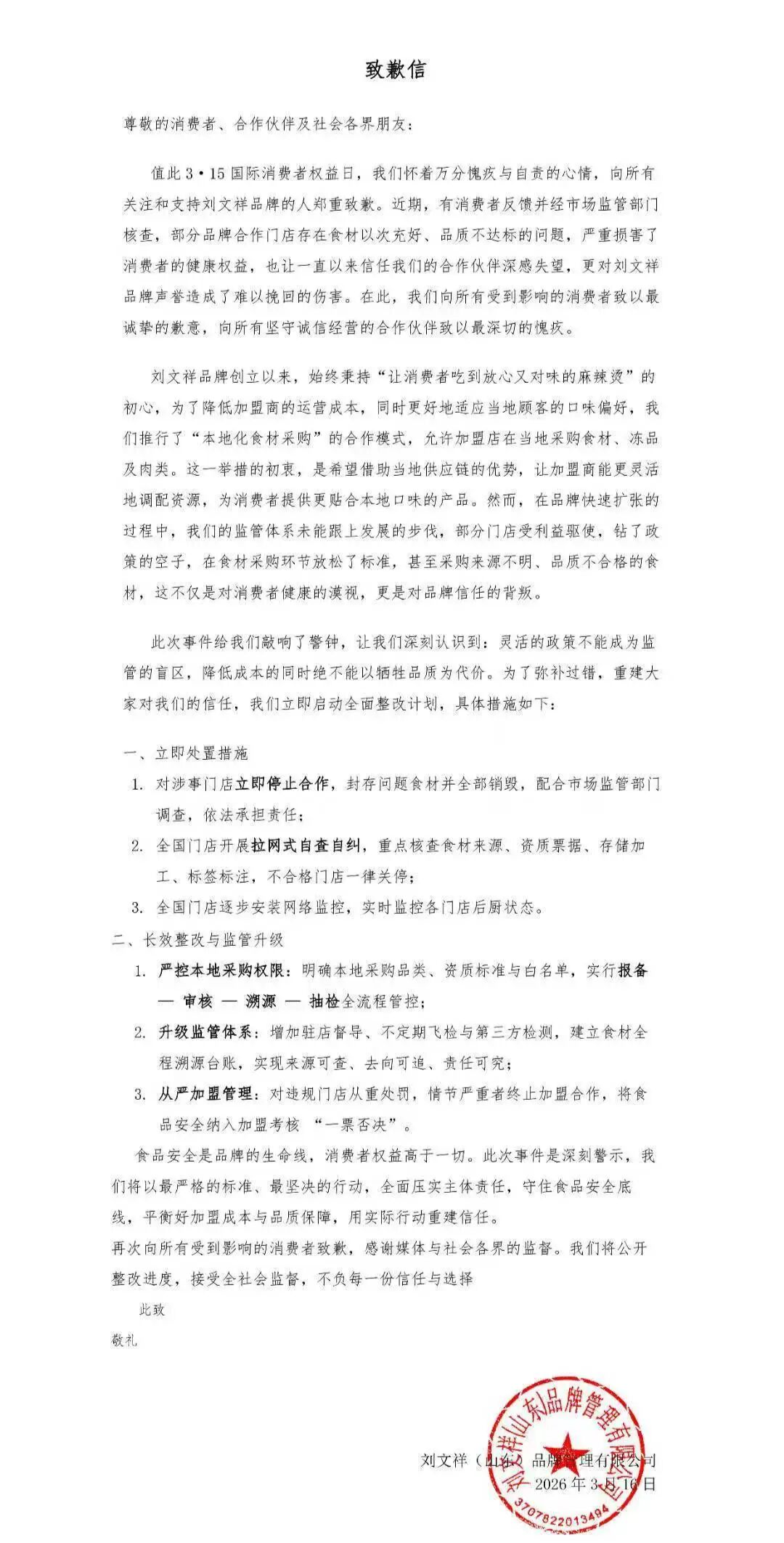
值此3·15国际消费者权益日,我们怀着万分愧疚与自责的心情,向所有关注和支持刘文祥品牌的人郑重致歉。近期,有消费者反馈并经市场监管部门核查,部分品牌合作门店存在食材以次充好、品质不达标的问题,严重损害了消费者的健康权益,也让一直以来信任我们的合作伙伴深感失望,更对刘文祥品牌声誉造成了难以挽回的伤害。在此,我们向所有受到影响的消费者致以最诚挚的歉意,向所有坚守诚信经营的合作伙伴致以最深切的愧疚。
刘文祥品牌创立以来,始终秉持“让消费者吃到放心又对味的麻辣烫”的初心,为了降低加盟商的运营成本,同时更好地适应当地顾客的口味偏好,我们推行了“本地化食材采购”的合作模式,允许加盟店在当地采购食材、冻品及肉类。这一举措的初衷,是希望借助当地供应链的优势,让加盟商能更灵活地调配资源,为消费者提供更贴合本地口味的产品。然而,在品牌快速扩张的过程中,我们的监管体系未能跟上发展的步伐,部分门店受利益驱使,钻了政策的空子,在食材采购环节放松了标准,甚至采购来源不明、品质不合格的食材,这不仅是对消费者健康的漠视,更是对品牌信任的背叛。
为了弥补过错,重建大家对我们的信任,我们立即启动全面整改计划,具体措施如下:
一、立即处置措施
1.对涉事门店立即停止合作,封存问题食材并全部销毁,配合市场监管部门调查,依法承担责任;
2.全国门店开展拉网式自查自纠,重点核查食材来源、资质票据、存储加工、标签标注,不合格门店一律关停;
3.全国门店逐步安装网络监控,实时监控各门店后厨状态。
二、长效整改与监管升级
1.严控本地采购权限:明确本地采购品类、资质标准与白名单,实行报备—审核—溯源—抽检全流程管控;
2.升级监管体系:增加驻店督导、不定期飞检与第三方检测,建立食材全程溯源台账,实现来源可查、去向可追、责任可究。
3.从严加盟管理:对违规门店从重处罚,情节严重者终止加盟合作,将食品安全纳入加盟考核“一票否决”。
刘文祥之所以爆火,源于短视频博主“周小闹”在《饭店的寒假工》系列中,塑造了一个身穿紫色工服、遇事爱甩锅的“紫薯精”角色。一句“如果全世界都指责你,我就带你去吃刘文祥”,并没有什么逻辑,却迎合了年轻人渴望被接纳的情感需求,满足了年轻人在压力中寻找慰藉的情绪价值。
来源“周小闹”视频账号
这句充满“偏袒”意味网络热梗,引发了网友们自发创作、打卡传播,“失恋了去吃刘文祥”“加班累了去吃刘文祥”,一碗麻辣烫被赋予了远超食物本身的情感意义。泼天的流量就这样来了:相关话题播放量破亿,全国多地门店出现“爆单”,日营收破万,甚至因订单过猛导致配料断货。
来源:四川日报、刘文祥麻辣烫、大象新闻
编辑 唐维灿
责编 王 萌
审核 向 雷
点亮♡,持续关注!
【未经授权,严禁转载!联系电话028-86968276】
