3月15日晚,胖东来发文回应关于博主“王海测评”发布其销售鲜鸡蛋检出角黄素一事,称目前市场监管部门的相关调查以及第三方复检还未出结果,如果最终的调查结果显示鲜鸡蛋存在问题,会第一时间公示结果,并立即启动下架召回程序,依法承担相应法律责任。如果没有问题,胖东来也将坚决依法诉讼维权,追究此次事件中个人、自媒体、平台的法律责任。
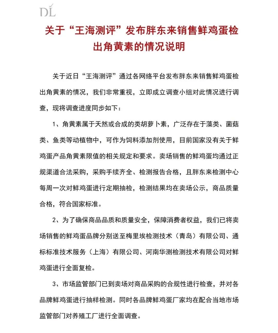
胖东来在情况说明中称,已将卖场销售的鲜鸡蛋品牌分别送至3家检测公司进行复检。市场监管部门也已到卖场对商品采购的合规性进行检查,并对各品牌鲜鸡蛋进行抽样检测。
3月13日,博主“王海测评”发视频称,许昌胖东来超市的鸡蛋检测出一种名为角黄素(斑蝥黄)的人工色素,含量为9.54mg/kg,超出农业农村部发布的《饲料添加剂安全使用规范》蛋禽类饲料中斑蝥黄允许的最大添加量8mg/kg,存在一定的食用安全隐患。
记者注意到,认证信息为“许昌市胖东来超市有限公司”的账号“胖东来超市客服”,在上述视频评论区做出了回复,称胖东来已经关注到该视频,非常重视。
3月14日,许昌市市场监管局表示已受理投诉,将在15个工作日内公布调查结果。律师分析,角黄素允许作为饲料着色剂使用,我国未规定鲜蛋中该物质残留限量,相关食品添加剂标准不适用于此情形。
来源:胖东来商贸集团有限公司、河南日报、大象新闻
编辑 唐维灿
责编 王 萌
审核 向 雷
点亮♡,持续关注!
【未经授权,严禁转载!联系电话028-86968276】
