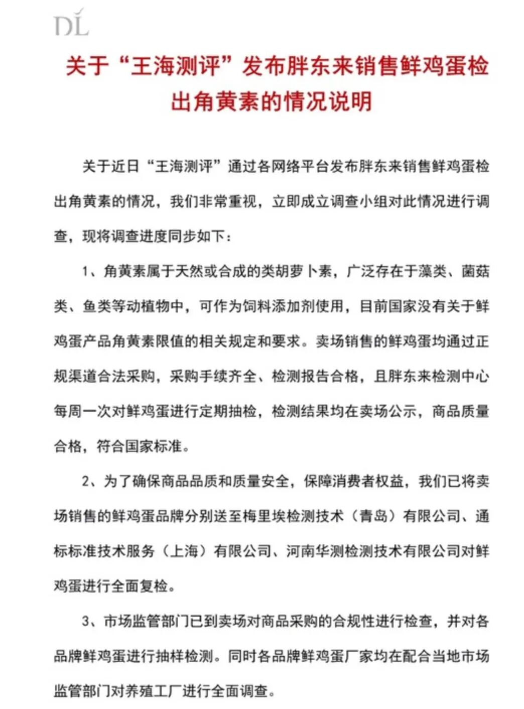
3月15日晚,针对在网络上发酵的“鸡蛋检出角黄素”事件,胖东来商贸集团有限公司,通过其官方渠道发布了一份情况说明,胖东来表示,公司高度关注此次事件,已第一时间开展自查,卖场销售的鲜鸡蛋均通过正规渠道合法采购,采购手续齐全、供应商资质完备,且企业自有检测中心每周对鲜鸡蛋进行定期抽检,检测结果均在卖场公示,过往抽检商品质量均符合国家标准。
针对角黄素“超标”争议,胖东来认为,目前我国尚无针对鲜鸡蛋产品角黄素限值的相关规定和要求,博主仅针对饲料添加剂的规范,直接判定终端鸡蛋产品超标,缺乏法律和标准依据,该结论已对公众造成误导,同时扰乱了鸡蛋市场正常秩序。
来源:河南日报版权归属原作者 如有侵权请联系删除
责编:赵地 审核:王世洋 终审:娄恒
【未经授权,严禁转载!联系电话028-86968276】
