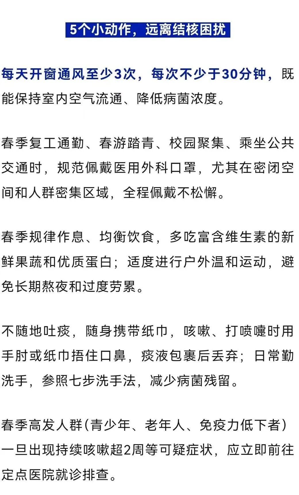
春风回暖、万物复苏,呼吸道疾病进入高发期,其中有一种传染病常被误当作普通感冒,悄悄侵袭人体——它就是结核病。很多人觉得“结核早已远离我们”,但最新数据和春季防控形势显示,它从未消失。据世卫组织《2025年全球结核病报告》显示,我国2024年估算结核病发病率降至49/10万,首次进入中低流行国家行列,结核防控取得质的突破,但春季气温波动大、空气湿度变化明显,加之人员流动和聚集增多,结核杆菌更易趁虚而入,警惕心丝毫不能减。
近日,
青岛市疾控中心发布提醒。
↓↓↓
认清结核病,不止是“肺痨”
结核病是由结核分枝杆菌引起的慢性传染病,除头发、指甲和牙齿外,它能侵犯身体任何部位,其中肺结核最为常见,也是主要的传播来源。春季感冒频发,肺结核初期症状与其相似,但只要记住“两咳一热一消瘦”的核心信号,就能快速区分、避免延误。
肺结核主要可疑症状包括:持续2周以上的干咳或咳痰,严重时痰中带血、胸痛,普通止咳药无效;午后低热,体温在37.5℃-38℃之间,傍晚或夜间可能自行消退,还常伴有夜间盗汗;未刻意减肥,3个月内体重下降超10%,同时伴随乏力、食欲不振、精神萎靡。
市疾控中心专家王治提醒,春季结核病防控重点关注三类高发人群:青少年(开学后学业压力大、免疫力波动)、老年人(器官功能衰退、抵抗力下降),以及长期熬夜、过度劳累、糖尿病患者等免疫力低下人群。一旦出现以上可疑症状,应及时、主动到当地结核病定点医疗机构进行检查。
结核杆菌传播,这些场景最危险
结核杆菌主要通过呼吸道飞沫传播,肺结核患者咳嗽咳痰、打喷嚏、大声说话时,会排出带有病菌的飞沫,这些微小飞沫在春季潮湿的空气中能悬浮更久(可达数小时),被健康人吸入后,就可能被感染。尤其春季早晚温差大,人们习惯关闭门窗保暖,更易造成病菌聚集。
这些误区,别再踩坑
精彩视频推荐
记者丨黄飞 编辑 | 冉欣
来源 | 观海新闻客户端
【未经授权,严禁转载!联系电话028-86968276】
