随着几场雨雪的结束
郑州的天气后续也慢慢暖和起来啦
郑州供暖期到什么时候截止?
给大家找来了相关规定
以及停暖后需注意的事项
文末还有
郑州各区热力公司咨询服务热线
PART 01
郑州市供暖停止时间
郑州供暖期规定:
根据《郑州市城市供热与供热管理办法》(郑州市人民政府令第216号)第十五条规定:
本市供暖期为当年11月15日零时至次年3月15日零时。提前或者延长供暖期由市人民政府决定,并向社会公告。
因此在正常情况下,郑州市2025-2026供暖期的供暖将于2026年3月15日截止。
PART 02
停暖后的相关注意事项
01采暖设施应满水保养
供暖结束后,保持供热设施原有状态即可,不用将散热器和管道中的水放掉,这些水是经过防腐处理的软化水,可有效隔绝空气对散热器和管道的腐蚀,延长其使用寿命。
停暖后,郑州热力集团直接管理的用户小区将进入供热系统湿保养,湿保养期间,无特殊情况不要拆卸、改动家中供热设施,以免设施漏水造成损失。
02及时关闭家中供回水阀门
停暖时,建议及时关闭家中供、回水管道上的阀门,以便供热设施处于满水保养状态。同时,这样也可以防止下一采暖季来临前注水试压时,因家中无人发生意外泄露现象。特别注意,在下个采暖季开始时一定要记得打开阀门。
03检查采暖设施是否漏水
停暖后,暖气各接口、阀门处因热胀冷缩可能会发生渗水现象,用户应注意观察,发现泄露请先及时关闭室内阀门,并联系专管员关闭入户总阀。
04暖气设施问题应及时维修
如果家中散热器存在堵塞、漏水、管道缩径、阀门损坏的,在供暖期结束后自行维修更换,以防影响来年使用效果。维修前请拨打郑州热力集团客服电(68890222),待工作人员关闭入户总阀后再进行维修。室内堵塞较为严重的,可找专业人员对系统进行全面内循环清洗。
此外在日前
郑州市人民
政府也发布了
《郑州市城市供热与用热管理办法》
将于2026年4月1日起正式施行
郑州市的供热服务将有多处优化
赶快来看
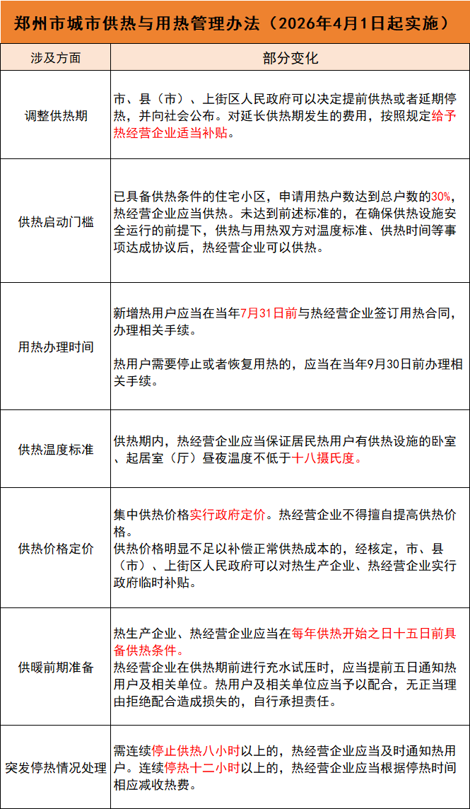
PART 03
郑州市城市供热与用热管理办法
(2026年4月1日起施行)
核心变化:
PART 04
郑州各供暖公司咨询电话
图源:郑州热力
版权归属原作者,如有侵权请联系
来源:郑州发布
美编 | 陆 溪 责编 | 金 玉 廖 源 监制 | 王 蕾
【未经授权,严禁转载!联系电话028-86968276】
